试题详情

(2018·江苏盐城高二第二学期期末·25)(10分)歌德讲过: 拿破仑摆布世界,就像洪默尔摆布钢琴一样。 阅读下列材料:
材料一 无论是拿破仑的军事活动还是他的外交活动,都具有进攻性的特征。拿破仑在外交和军事上的这种进攻性,不是草率决定的,而是建于深思熟虑基础上的……随着他本人侵略野心的膨胀,这种进攻性逐渐失去了原先从战略全局经过深思熟虑的、有充分把握的优点,而愈益带有主观唯心的、冒险的色彩,有时甚至反映了 要么全部、要么全不 的孤注一掷的赌徒心理……而他这种违背客观规律的冒险性行动却使他遭受毁灭性失败。

——李元明《拿破仑评传》

材料二 另一个人(拿破仑)在法国内部创造了一些条件,从而才保证有可能发展自由竞争,经营分成小块的地产,利用解除了桎梏的民族工业生产力,而他在法国境外则到处破坏各种封建的形式,为的是要给法国资产阶级社会在欧洲大陆上创造一个符合时代要求的适当环境。

——马克思《路易·波拿巴的雾月十八日》

完成下列要求:
(1)据材料一,指出拿破仑军事外交活动的进攻性前后有何变化,并结合所学知识列举他在军事上 毁灭性失败 的具体表现。(4分)
(2)据材料二并结合所学知识,列举拿破仑在法国 内部 境外 为巩固资产阶级革命成果而采取的措施,并据此判断拿破仑帝国的性质。(6分)

相似题

换一批

1.

(2020·浙江温州高二第一学期期末A卷·28)(16分)拿破仑时代不仅是法国历史上的重要时期,也是欧洲历史的发展重要时期。阅读材料,回答问题。
材料一 拿破仑时代,法国工业技术进步集中在纺织、冶金、化学、印花布等有限的几个行业,大部分法国工业仍然是传统工业。棉纺工业是这个时期技术进步最快的部门,主要的标志是纺纱技术的机械化,织布业除了采用飞梭外,由于广大农村廉价织工的存在,技术进步缓慢。帝国末期法国有纱锭100万,但是无法和英国相比,英国在1811年就达到490万枚。冶金工业是仅次于纺织工业发展最快的工业部门,但是技术基本上仍然是传统的,企业规模普遍较小,和国外先进技术隔绝,完全无法和英国产品竞争。这一时期,法国南方和大西洋港口地带工业衰落,而北方的巴黎、里尔和斯特拉斯堡等内陆大城市,经济却出现了发展势头,从诺曼底到阿尔萨斯的工业发展迅速。

——整理自马克垚《世界文明史》

材料二 作为一个军事天才,拿破仑取得了惊人的成功,到1810年,他达到成功的顶峰,欧洲的其余地区由法国的附属卫国或盟国组成,只有英国仍保持独立并怀有极大的敌意。拿破仑在其所有征服地区贯彻法国革命的一些基本原则,废除封建制度和农奴制,承认所有公民的平等,实施其著名的法典,这些改革意味着进步,或至少意味着维新。虽然各地极为不安的既得利益集团反对这些变革,但变革也在许多地方得到普遍的支持。法国的统治是进步的,但事实仍然是,它乃一种外来统治,在必要的地方,是凭武力强加的。法国的统治意味着行政管理质量的提高,但是,人们对行政管理的法国式性质的印象比对行政管理的质量的印象更深刻的时候来临了。

——摘编自【美】斯坦夫里阿诺斯《全球通史》

(1)根据材料一,概括拿破仑时代法国工业发展的特点。结合所学,概述拿破仑时代的经济举措。(8分)
(2)请写出作为 军事天才 的拿破仑将其军事才能发挥到极致的战役及采取的策略。根据材料二,概括作者对 拿破仑在其所征服地区统治 的两种认识,结合所学,选择其中一种观点进行阐述。(8分)

2.

(2017·浙江温州十校联合体高二第一学期期末·33)【加试题】华盛顿和拿破仑都是资产阶级革命时代的杰出人物。阅读材料,回答问题。(10分)
材料一 1783年6月8日,华盛顿以告别辞的形式向各州州长发出信函,表示期望自己过一种不担任公职的生活,并提出对美国的四点建议:1.各州组成一个牢不可破的联邦,由一位能充分行使宪法赋予权利的联邦首脑进行领导;2.在偿还大陆会议为进行战争而借的债务及履行大陆会议为进行战争而签订的条约时,务必使公众受到公正的待遇;3.要做出适当的和平安排,注意把各地的民兵建立在正规、有/效的基础上;4.美国人民必须忘记地方性的偏见和政策,相互团结,并使个人利益服从社会的利益。

——根据《简明美国史》编写

材料二 拿破仑尽管在政治上实行个人集权并恢复帝制,亲自当上了法国皇帝,但他试图完成革命……早在法国大革命之初,革命的领袖们曾宣布他们的理想是推翻全欧洲的专制政体,扫除额外特权,普及共和体制,然而这一理想只是在拿破仑手中,严格地说,是在他的武力征服中,开始输出到欧洲其他国家。

——徐新《西方文化史》

(1)阅读材料一,结合华盛顿的生平事迹,谈谈上述四点建议是如何实现的。(4分)
(2)根据材料二并结合所学知识,分析拿破仑最终 亲自当上了法国皇帝 的原因,并结合史实说明他是如何 完成革命 的。(6分)

3.

(2015·北京西城高二第二学期期末·52)(16分)人的出身·人的财产权·人的幸福
材料一 梭伦的改革具有两种意义:第一,堵死了一条阶级发展的道路——禁止把雅典人变为奴隶;第二,严重地打击了氏族贵族——以财产多寡划分人的等级,人们地位的高低不再由出身贵贱来决定。

——《世界通史讲义》

(1)依据材料一,概括梭伦改革的措施;(2分)结合所学,简述其对雅典民主政治的作用。(4分)
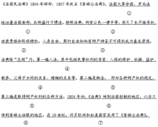
材料二 《大不列颠百科全书》对于《拿破仑法典》一词的解释摘编如下:
(2)阅读材料二,依据相关历史信息,将合理推论填写完整。(6分)

历史信息

合理推论

示范:信息

 推论:法典构建了三编制的体例,起到了立法规范的作用。

信息

 推论1:法国大革命前法律的特点是                            

信息

  推论2                                                                

信息

  推论3                                                                

材料三 在选择职业时,我们应该遵循的主要指针是人类的幸福和我们自身的完美。……人们只有为同时代人的完美、为他们的幸福而工作,才能使自己也达到完美。

——马克思

(3)举一例说明马克思争取 同时代人的完美和幸福 的理论成果。(4分)