7402.2019届上海市杨浦区高三第二学期高中等级考模拟质量调研历史试题

适用年级:高三级 试卷类型:高考模拟 适用省份:上海市 试卷年份:2019年 题数:23 浏览数:294

一、单选题

1.

《左传》记载,晋国与郑国交战前发表誓词: 克敌者,上大夫受县,下大夫受郡,士田十万。 这反映出当时晋国(  )

A.分封制度受到冲击B.郡县制度全面推行C.郡国并行体制形成D.国家政权趋向松散

2.

以下思想家中,直接促成儒学成为官学、经学的是(  )

A.孔子B.孟子C.董仲舒D.朱熹

3.

下列措施中最能体现唐太宗 自古皆贵中华,贱夷狄,朕独爱之若(如)一。 这一思想的是(  )

A.虚心纳谏B.善于用人C.唐蕃联姻D.完善科举

4.

下列中国古代官职或机构中,具有监察职能的是(  )
①刺史  ②中书省  ③御史台  ④军机处

A.①②B.①③C.②③D.②④

5.

下图所反映的朝代是(  ) 

A.唐朝B.元朝C.明朝D.清朝

6.

以下是三种史著的目录,按顺序与之对应的作者是(  ) 

A.司马迁、司马光、梁启超B.司马光、司马迁、梁启超C.刘知幾、司马迁、梁启超D.司马迁、章学诚、梁启超

7.

自今以后,大皇帝恩准英国人民带同所属家眷寄居大清沿海之广州、上海等五处港口,贸易通商无碍 。此条约是(  )

A.《南京条约》B.《天津条约》C.《北京条约》D.《马关条约》

8.

右侧为某文件摘要目录,该文件是(  ) 

A.《权利法案》B.《独立宣言》C.《人权宣言》D.《合众国宪法》

9.

下列条约中体现美国主导、压制日本、宰割中国的是(  )

A.《凡尔赛和约》B.《四国条约》C.《五国海军协定》D.《九国公约》

10.

对下表内容的解读不正确的是 (  )
1689—1815年间欧洲各国海军规模统计(服役舰只数) 

1689

1739

1756

1779

1790

1815

英国

100

124

105

90

195

214

法国

120

50

70

63

81

80

西班牙

34

48

72

25

A.经济发展水平决定军事力量的强弱B.列强激烈争夺海上霸权C.工业革命促进了英国造船业的发展D.英国海军始终占据优势

11.

1819年,在一位发明家的讣告中这样写到: 它武装了人类,……它为机械动力在未来创造奇迹打下了坚实的基础。 这里的 及其发明者是(  )

A.蒸汽机/瓦特B.电磁感应原理/法拉第C.发电机/西门子D.耐用电灯泡/爱迪生

12.

一切要其大成在变官制、设议院、兴民权 ,这是以下哪一派的主张?(  )

A.保守派B.洋务派C.维新派D.革命派

13.

右侧是份售书广告,其中有可能成为畅销书的是(  )

A.①⑤B.②④C.③⑤D.①②

14.

以下是中国进口棉花及棉纺品税率的比较表。表中现象造成的后果是(  ) 

货物

单位

1843年税率

1858年税率

棉花

654%

572%

印花布

1425%

498%

棉纱

694%

486%

A.自然经济完全解体B.经济结构完成转型C.列强控制经济命脉D.中国卷入世界市场

15.

下图是罗斯福新政的 以工代赈 的宣传画,主要是为了解决(  ) 

A.金融问题B.生产过剩问题C.失业问题D.贫富差距问题

16.

一战前某国外长叫嚣: 让别的国家分割大陆和海洋,而我们满足蓝色天空的时代已经过去,我们也要阳光下的地盘。 这里的 我们 应该是(  )

A.英国B.美国C.德国D.俄国

17.

以下为资本主义世界市场最终形成的图示,其中正确的是(  )

18.

今年是上海解放70周年。下列战役对解放上海起到直接作用的是(  )

A.辽沈战役B.淮海战役C.平津战役D.渡江战役

19.

主张由市场这一 看不见的手 来调节私人经济,国家充当 守夜人 角色的经济学家是(  )

A.亚当·斯密B.马克思C.凯恩斯D.傅里叶

20.

剥夺日本自1914年第一次世界大战开始后在太平洋上所夺得或占领之一切岛屿,及使日本在中国所窃取之领土……其他以武力或贪欲所攫取之土地亦务将日本驱逐出境。 该协议达成地是右(下)图中(  ) 

A.①B.②C.③D.④

二、材料阅读

21.

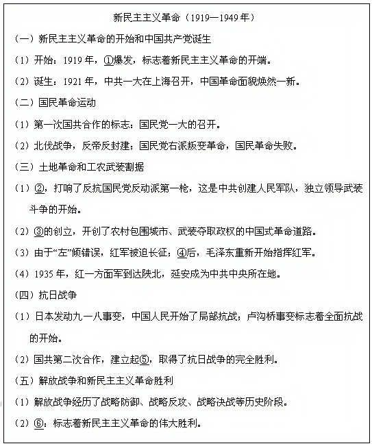
新民主主义革命(1919—1949年)(15分)
中国共产党领导的新民主主义革命,经历28年的艰苦卓绝的斗争,终于建立了新中国。
(1)填入正确的史实,完成下列提纲(6分)。
(2)若就提纲中的(三)展开陈述应选下列哪三则材料?(填写字母)(3分)
A. 外争国权,内惩国贼 B. 星星之火,可以燎原
C. 打倒列强,除军阀 D. 军叫工农革命,旗号镰刀斧头
E. 金沙水拍云崖暖,大渡桥横铁索寒
(3)结合上述材料,总结新民主主义革命胜利的基本经验。(6分)

22.

曼彻斯特工业化(20分)曼彻斯特是工业革命期间英国的纺织中心,是仅次于伦敦的英国第二大城市。
材料一 除非你已经到过制造业城镇,看到曼彻斯特的工人,否则你无法理解他们躯体的痛苦和道德的沦落。大多数工人缺乏衣服、床、家具、燃料,以及健康的食物,甚至是土豆。他们要在小房间中工作12小时,呼吸着污浊的空气。他们大都体弱多病,眼睛无神。

——整理自1842年崔斯坦(法国社会学家,妇女权利倡导者)发表的文章

材料二 我们要竭尽自由人的义务,应当享受自由人的权利。我们要求普遍选举。为了避免富者利诱、有权有势者威胁等弊端,应当实行秘密投票……我们要求国会每年改选……普遍选举必能、也唯有它才能给国家带来真正的持久的和平,我们坚信它会带来繁荣。

——1843年英国《全国请愿书》(注:1840年,代表工人利益的宪章派在曼彻斯

特召开大会,宣告成立全国宪章协会,并酝酿向议会递交请愿书。)
材料三 在过去的25年里,工厂劳动者的生活状况已经大有改善。1844年通过了每天10小时制的《劳动工时法》,过度的劳动时间已经减少到每天10个小时,工资的提高很大程度上要归功于机器的生产效率提高,以及工作环境的改善。一间新的棉纺织厂,具有一流的生活环境,那里提供公共活动的场所,以及浴室和公共图书馆。这里,已经没有过去那么多不满的声音。疾病和死亡率,已经减少到几乎令人难以置信的地步。

——整理自1868年威廉·亚历山大·艾布拉姆(记者和史学家)发表的文章

回答问题:(20分)
(1)上述材料对于理解曼彻斯特工业化具有怎样的价值?(6分)
(2)根据材料,概括曼彻斯特工业化进程的变化。(8分)
(3)根据材料,导致曼彻斯特工业化进程变化的原因有哪些?(6分)

23.

新中国成立以来的中美关系1949年新中国成立以来,中美外交关系经历了曲折的发展。(25分)
材料一
材料二 1978年12月16日,中美双方发表建交公报,宣布在1979年中美正式建交。
中美建交公报(节选)
美利坚合众国承认中华人民共和国政府是中国的唯一合法政府。在此范围内,美国人民将同台湾人民保持文化、商务和其他非官方关系。中华人民共和国和美利坚合众国重申上海公报中双方一致同意的各项原则,并再次强调:
──任何一方都不应该在亚洲-太平洋地区以及世界上任何地区谋求霸权,每一方都反对任何国家或国家集团建立这种霸权的努力。
──美利坚合众国政府承认中国的立场,即只有一个中国,台湾是中国的一部分。
──双方认为,中美关系正常化不仅符合中国人民和美国人民的利益,而且有助于亚洲和世界的和平事业。
材料三 当中国宣布进入中国特色社会主义新时代之时,2017年12月18日,白宫网站发表了以 新时代的国家安全战略 为题的报道,美国也宣布进入了一个 新时代 。相较于冷战结束以来几届政府的国家安全战略报告,这份报告在对华关系上变得消极许多。如果结合中美关系已经转型为崛起大国与守成大国的关系,可以洞见,中美关系面临的挑战更加严峻、更加复杂。与此同时,中美关系也存在不少机遇。

——整理自刘建飞:《新时代中国外交战略中的中美关系》,《美国研究》2018年第2期

问题:
(1)以上三段材料中,中美关系呈现出怎样的变化趋势?(3分)
(2)导致中美关系变化的原因有哪些?(7分)
(3)结合材料和所学知识,谈谈你对中美关系变化的认识。(15分)