7396.2019届上海市嘉定区高三等级考第一次质量调研历史试题

适用年级:高三级 试卷类型:高考模拟 适用省份:上海市 试卷年份:2019年 题数:23 浏览数:1067

一、单选题

1.

就研究中华农业文明起源问题来说,下列各项中属于直接证据的是(  )

A.历史神话传说B.考古发掘资料C.古代文献记载D.民间祭祀遗存

2.

大人世及以为礼 在《礼记·礼运》看来,夏朝建立后中国社会进入(  )

A.大同之世B.铁器时代C.青铜时代D.小康之世

3.

公元前230年至公元前221年秦灭六国,这一时间段可表述为(  )

A.公元前2世纪前期B.公元前2世纪后期C.公元前3世纪前期D.公元前3世纪后期

4.

上古竞于道德,中世逐于智慧,当今争于气力 争于气力 时代 唯法为治 ,此处 当今 是指(  )

A.史前时期B.夏商时期C.西周时期D.战国时期

5.

以下图片内容揭示当时历史特点是 (  )

A.国家分裂B.民族交融C.佛教盛行D.文化差异

6.

司马迁怀 究天人之际,通古今之变 志向,司马光抱 鉴前世之兴衰,考当今之得失 目的,成就史学巨篇。二人的治史理想体现古代传统史学特色是(  )

A.考察变化与变通,经世致用B.尊帝王、尊圣贤,人本主义C.纪传体通史体例,正史官修D.贵直书斥 曲笔 ,求真求实

7.

《大明会典》罗列朝鲜货物清单,规定朝鲜每三年呈送50匹种马。此清单反映的是(  )

A.平等贸易B.民间贸易C.榷场交易D.朝贡贸易

8.

与下列世界地图内容变化直接关联的历史事件是 (  )

A.宗教改革B.文艺复兴C.新航路开辟D.启蒙运动

9.

美国资产阶级找到真正崛起的道路并使美国成为最发达的工业化国家是在(  )

A.独立战争之后B.南北战争之后C.新政 之后D.二战 之后

10.

1902年,16岁的柳亚子在读完西方某著作后,因 雅慕其名,更名曰人权,字亚卢 。此著作是(  )

A.《社会契约论》B.《论法的精神》C.《路易十四时代》D.《论人类不平等的起源》

11.

李鸿章晚年心酸自喟 三十年来无时不在被谤 ,李鸿章 被谤 是因为(  )

A.禁烟与抗英B.洋务与外交C.维新与新政D.变法与革命

12.

鉴湖女侠秋瑾诗中 北上联军八国众,把我江山又赠送 讽刺的是签订(  )

A.《南京条约》B.《北京条约》C.《马关条约》D.《辛丑条约》

13.

史学家陈旭麓先生将晚清的一次自救称为 假维新中的真改革 ,其所指的历史事件是(  )

A.洋务运动B.戊戌变法C.清末新政D.新文化运动

14.

俾斯麦 大陆政策 让位于威廉二世的 世界政策 ,首要原因是(  )

A.完成国家统一B.军国主义传统C.德国迅速崛起D.英法等国刺激

15.

导致图中美国工业生产指数变化的原因是 (  )

A.英美日军备竞赛所致B.经济危机的巨大冲击C.美苏对抗拖累了经济D.法西斯扩张制约美国

16.

计划经济 高度集权 为特征的社会主义经济模式建立于(  )

A.沙皇时期B.临时政府时期C.苏联时期D.苏俄时期

17.

下表罗列了19世纪末20世纪初中国部分出版物对西方某人的介绍,此人是(  ) 

1898

《泰西民法志》上海广学会出版

科学的革命的社会主义派领袖

1899

《万国公报》

百工领袖

1902

《新民丛报》

社会主义之泰斗

A.伏尔泰B.马克思C.列宁D.斯大林

18.

2019年是五四运动100周年,100年前学生喊出的口号是(  )

A.外争国权,内惩国贼 B.停止内战,一致对外 C.暴动打倒国民政府 D.抗美援朝,保家卫国

19.

三国之宗旨在剥夺日本自1914年第一次世界大战开始以后在太平洋所夺得的或占领之一切岛屿,例如满洲、台湾、澎湖群岛等,归还中华民国。 上文引自(  )

A.《四国条约》B.《九国公约》C.《开罗宣言》D.《联合国家宣言》

20.

下图作为研究革命根据地土地政策的第一手史料,其对应的历史时期是 (  )

A.太平天国时期B.十年内战时期C.抗日战争时期D.解放战争时期

二、材料阅读

21.

分治与集权(15分)
中国古代政治统治存在着分治与集权两种模式,集权中也存在着分治。结合所学知识,完成下列各题。
A.刺史制度  B.郡国并行制  C.内服外服  D.行省制  E.分封制  F.郡县制  G.君主政治  H.军机处  I.内阁
(1)将上列各项前的字母按逻辑关系填入下图空白处。(9分)
(2) 分治 政治所对应的时代是, 集权 体制起始朝代是至。(6分)

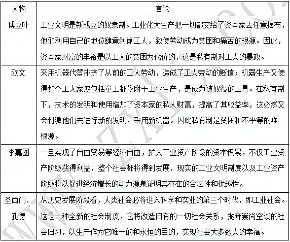
22.

苦难还是福祉?(20分)
16—19世纪,工业文明经历了发轫、开启、扩展和反省的阶段。
A.法国大革命  B 美国独立战争   C.启蒙思想   D.亚当斯密国富论  E.英国革命    F.英国工业革命
(1)依据历史的逻辑关系,将上列字母填入空格内。(6分)
苦难与福祉之争

——王斯德主编《工业文明的兴盛》
(2)材料中批判者对工业文明进行批判的视角是什么?辩护者又是从什么视角对工业文明进行辩护的?(6分)
(3)谈谈你对18—19世纪思想家关于工业文明论争的看法。(8分)

23.

梁启超生平(25分)
同治十二年正月二十六日(1873年2月23日)生于广东新会茶坑村。从小接受儒学教育。
光绪十五年(1889年),16岁参加乡试中举,名列第八。
光绪十六年(1890年),17岁赴京参加会试不中。回来路过上海接触到《瀛环志略》,对西方政治、文化等问题产生浓厚兴趣。同年秋结识康有为,执业为弟子。
光绪十七年(1891年),在万木草堂学习期间协助康有为编写《新学伪经考》、《孔子改制考》。
光绪二十一年(1895)春入京参加会试,发动 公车上书
光绪二十二年(1896),主持《时务报》。在主编期间写《变法通议》阐述维新变法理论。
光绪二十四年(1898年)五月十五日(7月3日),受光绪帝召见,赏六品衔,负责办理京师大学堂译书局事务。同年流亡日本。
光绪二十八年一月(1902年2月),在日本创办《新民丛报》,与革命派论战,继续宣传改良主张,仇视和抵制民主革命。
1901至1902年,先后撰写《中国史叙论》、《新史学》,批判封建史学,发起 史学革命
光绪三十三年(1907年),成立政闻社,拥护清廷 仿行宪政
宣统三年九月二十六日(1911年11月16日),任袁世凯 责任内阁 法部次官。
民国三年八月二十日,拒绝袁世凯重金收买和武力威胁,发表《异哉所谓国体问题者》,同时与蔡锷密谋,策划武力讨袁。
民国五年三月,应陆荣廷邀请,直接参加护国运动。
民国六年十一月,梁启超递送辞呈,结束从政生涯,转而从事文化教育和学术研究活动。
民国七年底赴欧,亲身了解西方社会许多问题和弊端。回国后即宣扬西方文明已经破产,主张光大传统文化,用东方 固有文明 拯救世界。 其史学观点也发生变化。
民国十八年一月十九日,在北京协和医院溘然长逝,终年56岁。
问题:
(1)材料中梁启超两次参加的会试属于哪一种选官制度?民国七年是指哪一年?你认为促使梁启超得出 西方文明已经破产 结论的原因是什么?(6分)
(2)请概括下列三个阶段梁启超主要社会活动的及特点。(4分)

时间

特点

同治十二年至光十五

绪十至民国六年

政治活动主,参与维新变法立宪及反袁斗争

民国七年民国十八年

(3)你如何看待梁启超一生中的两次重要转变?(15分)