7025.2019届山东省日照市高三11月校际联合检测历史试题

适用年级:高三级 试卷类型:月考测试 适用省份:山东省 试卷年份:2018年 题数:28 浏览数:1071

一、单选题

1.

中国许多大学的校训出自古代文化典籍。如清华大学校训 自强不息,厚德载物 出自《易经》;中国农业大学校训 解民生之多艰,育天下之英才 出自《离骚》;复旦大学校训 博学而笃志,切问而近思 出自《论语》;厦门大学校训中 止于至善 出自《礼记》。这表明(  )

A.传统价值追求具有旺盛生命力B.中国高等教育发展史源远流长C.高等教育致力于复兴传统文化D.儒家思想传统影响着教育发展

2.

周公制定礼乐制度。礼即不同等级的人之间的贵贱、尊卑、长幼、亲疏差异,不得僭越;乐是指通伦理,和天地,养万物,化异同,成天下。由此可见,礼乐制度旨在(  )

A.强化血缘伦理B.宣扬天下共主C.稳定社会秩序D.提倡以德治国

3.

下图为秦始皇陵墓出土的秦权。目前国内北至内蒙古奈曼旗(燕国故地),南至江苏盱眙(楚国故地),东至山东邹城(齐国故地),西至甘肃秦安(秦国故地),出土了大量的秦权、秦量(秦朝统一铸造的衡器、量器),其上均刻有皇帝统一度量衡的诏书。这些文物表明秦朝政府致力于(  ) 

A.加强对各地的有效管辖B.防范六国旧贵族的反抗C.保证改革政策贯彻落实D.实行思想文化专制统治

4.

东汉末年天下大乱,各地方的世家大族被迫迁徙。到新的地方后,还要表明其本系某地方的某姓。世家大族此举反映出当时(  )

A.血缘宗法观念根深蒂固B.门第高低决定社会地位C.族群势力成为安全依靠D.地域文化影响群体交流

5.

表1唐朝各个时期农田水利工程地域分布统计

时期年份

工程数量分布

前期618714

黄河中下游共计46项,南方地区有19

中期715820

江淮地区的淮南道和江南道共计25

后期821907

北方有5项,江南道有19

表1统计数字的地域变化反映出(  )

A.传统重农政策有所松动B.北方农业发展比较稳定C.中央对地方控制力降低D.农业生产格局发生变化

6.

宋朝时,佃户租种地主的土地,都需要缔结契约,契约一般都分画疆畎,写明田主、租田人和见知人,并规定地租的数量、交纳形式,以及租佃的期限等。租佃契约制的施行反映出当时(  )

A.农民生产活动受到限制B.生产者积极性受到重视C.农产品商品化程度提高D.新的生产方式已经产生

7.

宋元明时期,浙江金华浦江县的郑氏家族影响巨大。在《宋史》《元史》《明史》中都以 孝友 孝义 的名义为他们列传,明建文帝还为其亲自题写 孝义家 匾额。元末农民军进入浦江县,都相互告诫不得侵犯郑氏家族,并派兵保护郑氏府第。这一现象表明(  )

A.社会伦理价值取向趋于一致B.农村社会关系趋于和睦稳定C.下层人民斗争手段趋向理性D.社会秩序依赖世家大族维持

8.

明成祖朱棣规定,藩王不得干涉地方政治军事事务,不得擅自离开封地,不得结交地方官员。这一规定有利于(  )

A.建立权力制约机制B.保证吏治清正廉洁C.维护皇室独尊地位D.保持中央政令畅通

9.

鸦片战争后,出于策略需要,领事裁判权这项侵略要求在英国对华总战略中并未列入首要的解决目标。但清朝官员率先提出主动出让,目的是想尽快摆脱涉外纠纷的麻烦,于是有了 英国商民如有与内地民人交涉事件,应明定章程,英商由英国办理,内民由内地惩办 的条文。这一事件表明清政府(  )

A.没有突破闭关锁国束缚B.缺乏近代国家主权意识C.对外奉行妥协投降政策D.法律制度建设严重滞后

10.

1894年9月,北洋水师 经远舰 在黄海大战中沉没于辽宁庄河海域。2018年9月,考古人员在该舰遗址中发现53毫米格鲁森炮弹、120毫米炮弹引信等,均不见于 经远舰 出厂档案,推测为海战前紧急添置,清廷为战争做了一定准备。这表明(  )

A.考古发掘的史料最为真实可信B.史料的丰富促进史学研究发展C.真实的历史依赖新史料的发现D.主观意愿会导致研究出现偏差

11.

武昌起义后,宣布独立的各省打出的旗帜五花八门:武昌打出了 铁血十八星旗 ;上海打出了五色旗;广东出现了井字旗、青天白日旗;杭州一带打出的是白旗。这表明(  )

A.各地对革命的理解不同B.革命党人内部政见纷杂C.封建官僚借机投机革命D.思想领域出现活跃景象

12.

1925年,李大钊在《农民与土地》一文中指出:社会的变革,若不动员工人、农民这些社会实践的主体力量,是无法完成的。中国庞大的农民群体一旦组织起来,为革命奋斗,那革命的成功就指日可待了。这表明早期中国共产党人(  )

A.试图在认识国情的基础上探寻社会变革道路B.认识到解决农民土地问题是革命胜利的保证
C.工农武装割据道路的理论探索已经趋于成熟D.对中国革命性质和革命任务有了明确的认识

13.

从1953年开始,粮、棉、油等几十种农产品陆续被纳入国家统购统销范围之内。到1957年,国家统配物资和部管物资的种类由227种增至532种。这一政策的推行(  )

A.加快了农业社会主义改造进程B.适应了加速实现工业化的需要C.促进了农业生产结构的现代化D.密切了城乡间经济联系和互通

14.

1978年,广东清远为克服工业效益低下的状况,率先在国营企业中试点实行 超计划利润提成奖 ,立即取得显著成效。到1981年底, 清远经验 迅速由广东推向全国。这一现象客观上表明(  )

A.向市场经济体制转轨的条件已经具备B.思想路线转变是经济体制改革的保障C.分配体制改革揭开了经济改革的序幕D.体制改革已成为经济发展的内在需求

15.

在古代雅典,500人会议负责落实公民大会的决策,相当于政府。五百人会议常设机构是五十人团,由五百人会议成员分组轮流执行,抽签决定任职次序,不得连任,相当于一届政府。每届任期35至36天,一年正好有10届政府。这样的运作方式(  )

A.确保政策执行的连续性B.保证了官员的清正廉洁C.有利于提升决策透明度D.最大限度体现人民主权

16.

今天广泛应用的许多法律专业术语,诸如 权利主体 权利能力 行为能力 法权 继承权 监护 契约 借贷 合伙 租赁 等,在古罗马社会已广泛使用。这表明古罗马法律(  )

A.适用范围非常广泛B.与商业发展相适应C.已相当成熟和完善D.成为近代立法蓝本

17.

欧洲人认为哥伦布发现美洲使美洲 走出原始的野蛮状态,进入文明时代 ;一些拉美国家认为哥伦布到达美洲是 苦难的开始 ;联合国教科文组织则认为是 两个大陆相遇 的说法。据此可知,对哥伦布 发现 美洲的认识(  )

A.随着时代发展而逐渐趋于全面B.促进不同文明的交融成为主流C.各种观点都需要新的史料佐证D.受主观立场影响不够全面理性

18.

据统计,1700—1750年,英国国内产业增长7%,出口产业增长了76%;1750—1770年,二者又分别增长了7%和80%。经济的发展(  )

A.奠定了英国的世界工厂地位B.呼唤了工业革命时代的到来C.使英国成为世界贸易的中心D.开启了农业资本主义化进程

19.

1885年英国首相哈弥尔顿提出所谓的 两强标准 ,即英国海军必须等于仅次于英国的两个强国的海军之和。1900年前后,英国又将 两强标准 转化为 智权第一、海权第二 。这表明英国(  )

A.力图应对大国崛起的新态势B.海权海洋意识发生根本性变化C.试图成为科技革命的领头羊D.致力加强与殖民地的经济联系

20.

20世纪20年代, 先享受,后付款 几乎成了美国所有广告的通用口号。1925年分期付款的零售商品总额达48.75亿美元,并在以后各年中继续增加,直至货物的15%都以分期付款方式售出。新型消费理论(  )

A.奠定了美国经济繁荣的基础B.导致社会贫富分化日益加剧C.促进企业大力革新生产技术D.给经济的健康运行埋下隐患

21.

苏联 一五计划 (1928—1932年)规定国民收入增加102%,实际只增加60%;农业产值应增加50%,实际下降14%;煤炭、钢铁、石油、电力、拖拉机、汽车也没有完成计划。由此可以得出的结论是(  )

A.农业落后制约国民经济发展B.工业优先战略存在严重弊端C.经济计划存在一定左的倾向D.经济发展受到国际环境制约

22.

表2美国总统的立法成功率

政党

总统

任期年份

提出议案数

通过数

百分比

共和党

艾森豪威尔

195456

664

349

526

195760

851

335

394

尼克松

196972

669

243

384

197374

280

90

321

福特

197475

315

民主党

肯尼迪

196163

1049

414

395

约翰逊

1964

217

125

576

196868

1685

575

401

表2的统计数字说明(  )

A.民主党人长期控制国会B.权力制衡影响行政效率C.党派权力斗争日趋激烈D.立法程序更加严谨完善

23.

下图为20世纪50年代法国的一幅讽刺漫画:代表美国的山姆大叔指着CED(将欧洲防务纳入北约领导的协议)对代表法国的玛丽安说: 要么你就买这个玩具,要么你就什么都没有 。这幅漫画(  ) 

A.表达了法国对美国霸权政策的不满B.反映了欧洲一体化冲击了两极格局C.表现了法国争夺北约领导权的意图D.表明法国奉行独立自主的外交政策

24.

20世纪70、80年代,在联合国大会上,美国往往处于少数甚至是完全孤立的地位。以1982年为例,联大共通过157个决议,美国只有24次是居于得胜的一方;有19个决议案,唯有美国投了反对票;8个决议案,只有以色列同美国在一起。这表明(  )

A.区域集团化改变了世界政治格局B.大国控制联合国的局面被打破C.经济全球化促进政治多极化趋势D.第三世界兴起冲击了霸权政治

二、材料阅读

25.

阅读材料,完成下列要求。(25分)
外国语与汉语之间互相借词使用,由来已久,成为印证历史发展的缩影。
材料一 秦朝到明代中期,进入英语的汉语借词主要是China(瓷器)、silk(丝)等几个音译借词。明代晚期到辛亥革命,英语中的汉语借词得到迅猛发展,主要是吸收了闽粤两地的语言发音习惯产生的音译借词,如Moyune(婺源茶)、Tsatlee(生丝)、Coolie(苦力)等词汇。主要包括三个方面:1.有关饮食的有:bokChoy(小白菜)等;2.有关植物、水果的有:1ongan(龙眼)、ginseng(人参)等;3.有关商业组织、文化习俗的有:hong(商行)、kowtow(叩头)、KungIteiFatChoy(恭喜发财)等。

——据陶岳炼《从英语中汉语借词看中国文化的影响))

材料二 20世纪上半期以来,出现了俄语词语被汉语借用的现象,尤其是1921年至1958年期间。例如:布尔什维克(Большевик)、红军( Красная Армия )、苏维埃(совет)、马克思列宁主义(марксизм-ленинизм)等。50年代,一款苏联女士服装风靡我国,这就是被我国女士称为布拉吉(платье)的连衣裙。

——据玛利娅《源于俄语的汉语外来词的分类和分析》

材料三 20世纪以来,特别是80年代改革开放后,经济贸易、文化方面的汉语借词越来越多地涌入英语。如:open—door policy(开放政策)、special economic zone(经济特区)、one Country,two system(一国两制)、Four books(四书)Five C1assics(五经)、Chinese herbal medicine(中草药)、kai shu(楷书)、Taichi(太极)等。

——据陶岳炼《从英语中汉语借词看中国文化的影响》

(1)根据材料一并结合所学知识,概括明代中期前后英语借词汉语现象的变化,并说明其原因。(12分)
(2)根据材料二并结合所学知识,简述俄语词语被汉语借用的历史背景。(7分)
(3)根据材料三并结合所学知识,说明英语借词汉语的意义。(6分)

26.

阅读材料,完成下列要求。(12分)
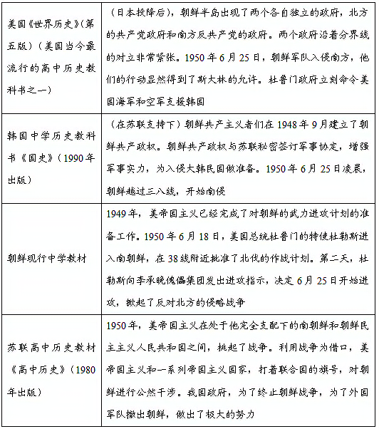
材料 对同一历史事物往往会有不同的解释。历史研究的任务在于尽可能接近历史的 本来面目 。对于朝鲜战争的爆发,出现了以下不同的解释。

——据《中美俄朝韩五国教科书上如何描述朝鲜战争?》等

结合所学知识,评述表3有关战争爆发的历史叙述。(要求:简要概括不同的叙述,概述和评价要准确全面。)

27.

【历史——选修1:历史上重大改革回眸】(15分)
材料 汉武帝时期连年用兵,出现很多社会问题,晚年下轮台哀痛之诏,颁布了 当今务在禁苛暴、止擅赋、力本农 的新政策。汉武帝去世后,汉昭帝即位,霍光辅政, 因循守职,无所改作 。汉宣帝 由仄陋而登至尊,兴于闾阎,知民事之艰难。 亲政伊始,就注意政情吏治,命令群臣奏封事,他慎重选拔良吏,在任命刺史守相时,亲自召见并询问治国安邦之术,汉宣帝道 庶民所以安其田里而无叹息愁恨之心者,政平讼理也。与我共此者,其唯良二千石乎! 他强调决狱宜平,增设四名廷尉平官员,帮助廷尉决疑案、平冤狱,汉宣帝下令免除触犯他名讳之人的罪,对老年人犯罪从宽处理,还多次大赦天下。汉宣帝下诏 流民还归者,假公田,贷种、食,且勿算事 ,多次免除受灾地区的租赋,十三次遣使存问鳏寡孤独。汉宣帝在位28年,继汉武帝晚年中衰之后形成了一个 中兴 局面,因此历史上把汉昭帝和汉宣帝统治时期称为 昭宣中兴

——摘编自张烈《论汉宣帝中兴》

(1)根据材料,说明汉宣帝采取的统治措施。(9分)
(2)根据材料并结合所学知识,简析 昭宣中兴 的历史条件。(6分)

28.

【历史——选修4:中外历史人物评说】(15分)
材料 冯梦龙,苏州府吴县人,生于明万历二年(1574年),出身名门世家,崇祯三年(1630)考中贡生。冯梦龙用大部分精力搜集民间文学作品,整理和创作了大量著作,其中《喻世明言》《警世通言》《醒世恒言》合称 三言 ,最为著名。作品涉及当时社会生活的各个方面,有的叙述男女情爱,有的颂扬义侠行为,有的揭露官场劣迹,不少篇章发出为妇女争取人权的呼声,以社会底层妇女的不幸遭遇,来鞭挞封建专制的腐朽,寄托对美好生活的幢憬。冯梦龙十分重视通俗文学的社会功能,以为它能使 怯者勇,淫者贞,薄者敦,顽钝者汗下 ,较之《孝经》、《论语》刻板正经地宣讲封建伦理,更易于被民间接受。 三言 问世后,文坛仿其形式而拟写话本之作,形成晚明通俗文学发展的高潮。《三言》传到日本,对扶桑的通俗文学也起到了促进作用。

——摘编自白寿彝《中国通史》

(1)根据材料,概括冯梦龙的文学成就。(9分)
(2)根据材料并结合所学知识,简析冯梦龙生活的时代背景。(6分)