6039.2019届安徽省“江淮十校”高三第一次联考历史试题

适用年级:高三级 试卷类型:高考模拟 适用省份:安徽省 试卷年份:2018年 题数:26 浏览数:668

一、单选题

1.

(2019·安徽 江淮十校 第一次联考·1) 封建 一词在中国古代意谓 封土建国 封爵建藩 。项羽封建六国贵族,结果自取灭亡;刘邦封建同姓子弟,引发七国之乱;西晋封建司马氏宗室,导致八王之乱;朱元璋封建二十余子,酿成靖难之役。这反映了(  )

A.封建导致政权衰亡B.宗室拱卫专制王权C.血缘政治影响深远D.封建体制日趋完善

2.

(2019·安徽 江淮十校 第一次联考·2)下表是有关孔子诞辰的记载,据此可以得出较为合理的推论是(  ) 

记载

出处

鲁襄公二十一年552,十月一日庚子,孔子生

《春秋·公羊传》,成书于西汉景帝

鲁襄公二十二年551而孔子生。生而首上圩顶,故因名曰丘云。字仲尼,姓孔氏

字中尼,姓孔,子氏……鲁昭公六年,孔子盖卅矣。

据此推算孔子生年为鲁襄公七年)(566

《史记·孔子世家》,成书于西汉武帝

西汉海昏侯刘贺墓葬文物穿衣镜上的记载,2015年出土

A.《公羊传》成书最早,故说法最可信B.《史记》记载最详细,故说法最可信
C.海昏侯墓葬文物是地下最新发现,故说法最可信D.纸上之材料 应与 地下之新材料 相互印证

3.

(2019·安徽 江淮十校 第一次联考·3)秦朝时,在地方设置的乡、里、亭的官吏不由皇帝或官府任命,但却规定,要由地方推择当地的富庶人家的适龄人员充当。从这一规定可以看出,秦朝(  )

A.地主绅士是其基层治理的基础B.各级官吏均出自富有之家C.轻视地方的行政管理D.沿袭先秦的行政管理

4.

(2019·安徽 江淮十校 第一次联考·4)据学者对6世纪的农业研究发现,我国粟的收获量至少为播种量的十倍到十几倍,《齐民要术》记载则达到几十倍至上百倍,而同时期的欧洲收获量只有播种量的二、三倍,最多不过六倍。形成如此差异的主要原因是,当时我国(  )

A.以家庭为基本生产单位B.以精耕细作的模式经营农业C.曲辕犁的使用提高了耕作效率D.用焦炭冶铁提高了农具质量

5.

(2019·安徽 江淮十校 第一次联考·5)在唐朝, 凡遇军国大事,皆由政事堂商议决定,经皇帝同意后颁行。即使皇帝诏敕的诏令,也须经政事堂议决副署方为合法。 材料说明 政事堂 的出现(  )

A.迎合了强化皇权的需要B.破坏了原有的决策程序C.提升了中书省法定地位D.反映了相权集中并扩大的趋势

6.

(2019·安徽 江淮十校 第一次联考·6)下图为唐宋时期政府钱币与实物收入数量统计图。其变化趋势说明(  ) 

A.政府收入因动乱明显减少B.中国古代经济重心南移逐渐完成C.该时期商品经济快速发展D.自然经济趋于解体边缘

7.

(2019·安徽 江淮十校 第一次联考·7)中国古代的朝会制度历史悠久,皇帝上朝与否历来被当做是皇帝是否勤政的标志,与王朝兴衰治乱关系密切。但多位皇帝不上朝的明朝却延续了276年,寿命仅次于唐朝。这主要得益于(  )

A.政府运行机制日益完善B.皇权专制空前加强C.无为而治 治国模式有效D.宋明理学迅猛发展

8.

(2019·安徽 江淮十校 第一次联考·8) 俺娃亲,俺娃蛋,俺娃长大了捏兰炭,捏不回兰炭吃不上饭 俺娃蛋,俺娃亲,俺娃长大了走关东,深兰布,佛头青,虾米海菜吃不清(罄)”。这是明清时期流行于山西祁县、太谷一带的婴儿摇篮曲,反映了祁县、太谷一带,民风崇尚(  )

A.鼓励务农,艰辛但温饱B.鼓励经商,艰辛但富足C.提倡务农,艰辛且不温饱D.反对经商,艰辛且不富足

9.

(2019·安徽 江淮十校 第一次联考·9)厘金制度是19世纪中叶清政府为筹措镇压太平天国运动的军饷而设的一种额外征商的税收制度,对象为华商,最初试行于扬州,后推行全国。厘金的推行(  )

A.增强了土货的竞争力B.便利了洋货的倾销C.收回了关税的自主权D.抵制了西方的侵略

10.

(2019·安徽 江淮十校 第一次联考·10)1909年,清政府在各省设立咨议局。议员们通过咨议局 为地方兴利除弊、弹劾官吏、审核政府参政收支等方面,积极参政,提议案,论改革 。这说明(  )

A.责任内阁制在中国初步形成B.中国开始迈入民主政治的门槛C.咨议局议员发挥代表民意的作用D.清政府积极主动迎合民主潮流

11.

(2019·安徽 江淮十校 第一次联考·11)1912年《清帝退位诏书》: 今全国人民心理,多倾向共和……特率皇帝将统治权公诸全国,定为共和立宪政体……即由袁世凯以全权组织临时共和政府,与民军协商统一办法。 该诏书(  )

A.保留了溥仪的 皇帝 尊号和待遇B.标志着二千多年的封建帝制终结C.任命袁世凯为中华民国临时总统D.表明了袁世凯与革命派达成和解

12.

(2019·安徽 江淮十校 第一次联考·12)李大钊在《青春中华之创造》一文中号召青年要 百尺竿头,更进一步 取由来之历史,一举而摧焚之,取从前之文明,一举而沦葬之,变弱者之伦理为强者之人生,变庸人之哲学为天才之宗教,变 之文明为 之文明 。这说明李大钊(  )

A.全盘否定中国传统文明B.全盘肯定西方资产阶级文明C.对东西方文明存在偏激认识D.主张有选择的吸收西方文明

13.

(2019·安徽 江淮十校 第一次联考·13)下图是1927年5月前后的中国形势图。对此解读正确的是(  ) 

A.北京政府由冯玉祥发动政变而建立B.武汉政府由广州国民政府北迁而来C.三政权并存说明国民革命形势向好D.宁汉合流 最终实现了国家统一

14.

(2019·安徽 江淮十校 第一次联考·14)据史料统计,从1938年底到太平洋战争爆发期间,国民党曾在正面战场组织了一系列大规模的战役近500次,占整个抗战时期战斗次数的一半左右,以伤亡101万人的代价消灭了日军近30万人。材料旨在说明(  )

A.国民党在相持阶段仍在积极抗战B.全民族抗战是抗日战争胜利的主要原因C.正面战场始终是抗日的主战场D.正面战场和敌后战场相互配合

15.

(2019·安徽 江淮十校 第一次联考·15)下表列举了孔子不同时期的 遭遇 。下列观点对此解释合理的是(  ) 

时期

孔子遭遇

西汉武帝时董仲舒

罢黜百家、独尊儒术

明朝末年李贽

反对咸以孔子之是非为是非

晚清时期康有为

尊孔子为改革先师

民国时期袁世凯

尊孔复古

新文化运动时

打倒孔家店

改革开放以来

孔子热海外众多孔子学院的建立

A.历史就是一家之言 B.一切历史都是当代史 C.历史都是思想史 D.历史是任人打扮的小姑娘

16.

(2019·安徽 江淮十校 第一次联考·16)1987年,国家科委向国务院提交《关于科技人员业余兼职若干问题的意见》获批准,允许科技人员在完成本职工作和不侵犯本单位的技术权益、经济利益的前提下,业余从事科学技术兼职工作。此举(  )

A.推动了非公有制经济兴起B.阻碍了乡镇企业技术革新C.适应了经济体制改革需求D.体现了行政命令作用明显

17.

(2019·安徽 江淮十校 第一次联考·17)在古代雅典,公民法庭的审判员人数根据不同程度和性质的诉讼来确定,从200、401、500、700、1001到1500、2000、2500人不等,涉及重大公事案件审判员人数更多。这一规定,力图(  )

A.最大限度保证司法的公正B.避免苏格拉底的悲剧重演C.防止贿赂法官行为的发生D.促进雅典民主政治的确立

18.

(2019·安徽 江淮十校 第一次联考·18) 在古罗马,由于法律规范众多,每一个当事人都可以选择可能对自己有利的法律,这必然导致法规之间的竞争,而竞争也使得法律规范在创制和适用上的自由和民主,内容上也更加趋向合理。 这说明古代罗马法具有(  )

A.公正性B.无序性C.权威性D.开放性

19.

(2019·安徽 江淮十校 第一次联考·19)下表1700—1800年欧洲人口数变化的主要原因是(  ) 

国别

人数单位百万

1700

1750

1800

大不列颠

90

105

165

法国

190

5

280

哈布斯堡帝国

80

185

280

普鲁士

20

60

95

俄国

175

0

370

西班牙

60

90

110

瑞典

15

17

23

尼德兰联省共和国

18

19

20

A.医疗技术的进步B.国家政策的刺激C.工业革命的推动D.农业生产的进步

20.

(2019·安徽 江淮十校 第一次联考·20)下图为某学生在学习《近代西方资本主义政治制度的确立与发展》单元所做的课堂笔记。对其解读正确的是(  )

A.共和之路举步维艰B.议会粉饰君主专制C.国家权力间制约与平衡D.虚位君主统而不治

21.

(2019·安徽 江淮十校 第一次联考·21)1923年5月,苏维埃政府规定,将农民担负的各种税务改为 统一的农业税 ,并将其中一半左右由实物税改征货币税。此规定(  )

A.促进了苏联农产品商品化B.体现了苏联农业税制度的成熟C.体现了苏联政策的长期性D.有利于工农联盟和苏联的建立

22.

(2019·安徽 江淮十校 第一次联考·22)下图是自2011年3月19日开始由中国铁路总公司组织运行于中国与欧洲以及 一带一路 沿线国家间的集装箱等国际联运列车——中欧班列线路图。据图可知,中欧班列的开通(  ) 

A.由独联体的建立直接促成B.顺应了经济全球化的发展C.受到 一带一路 建设的推动D.有力地促进了欧盟的建立

二、材料阅读

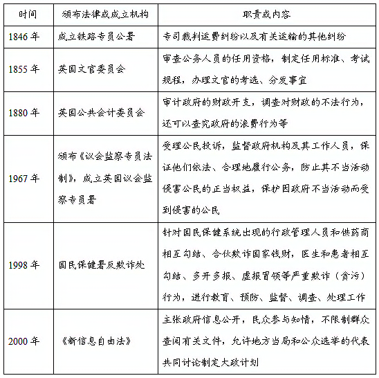
23.

(2019·安徽 江淮十校 第一次联考·23)阅读材料,完成下列要求。(14分)
材料一 唐朝的监察制度,经过众多思想家的引导,并在总结汉以来监察制度的经验基础上,建立了比较成熟和定型的 一台三院 的监察体制。在地方监察体制上,唐初分全国为十道监察区,由监察御史十人分巡州县。开元二十一年(733年)改全国为十五道,监察御史亦增至十五人。御史不仅是察吏之官,也是 掌律令 之官,无论治吏与明法都与御史密切相关。唐朝的监察法以《监察六法》为代表,是 道察 体制的产物。首先, 察官人善恶 ,使监察的覆盖面扩展到所有的官僚;其次,将户口、赋役、农桑、库存等经济指标列为监察的内容,显示对经济监察的重视;最后,司法监察已成为监察的重点,皇帝派出巡按地方的监察御史多奉命察大案、要案、冤案。除《监察六法》外,皇帝对御史每次巡行的监察重点都作出明确的指示。

——张晋藩《察吏是治国之本——中国古代监察制度的历史镜鉴》(2018年3月5日《北京日报》)

材料二 英国议会是政府施政的监督者,议会监察专员署是议会的代理办事机构。在此基础上,英国各部门、各行业、各地区又相继成立了各种不同的监督机构,构成了一个多行业、多地区、多层次、多渠道的监督网络。 

——摘编自张恒《英国监察制度:在漫长曲折的道路上逐步形成》(《中国监察》2004年第15期)

(1)根据材料一,并结合所学知识,简述唐代监察制度改革的意义。(6分)
(2)根据材料一、二,并结合所学知识,归纳中、英两国监察制度的相似之处。(8分)

24.

(2019·安徽 江淮十校 第一次联考·24)阅读材料,完成下列要求。(16分)
材料一 据美国政府统计,1932年,美国从欧洲进口总值仅3.9亿美元,而1929年为13.34亿美元;1932年,美国向欧洲出口总值为7.84亿美元,而1929年高达23.41亿美元……1928年,世界贸易总额已达到601亿美元,但到1938年,仅为246亿美元,缩水超过60%。

——文亭《80年前的货币战争:<霍利·斯穆特关税法>》《文史参考》2010年第22期

材料二 1933年6月,召开了世界货币会议,以解决汇率和贸易问题。美国在会议中的角色至关重要,而罗斯福申明美国当务之急是恢复国内经济,拒绝承担国际责任,国际合作的努力宣告失败。新政也没有能够完全治愈危机……1939年总产量仍然低于1929年的水平。这与国际贸易状况密切相关……二战以后,形成了布雷顿森林体系和关贸总协定,各国在互惠的基础上进行大幅度削减关税壁垒的谈判,相互给予 最惠国待遇 ,推动了全球贸易的自由化进程,成为战后恢复和发展国际贸易的基础,促进了战后的经济繁荣。

——摘编自R.R.帕尔默《现代世界史:1870年起》等

(1)根据材料一、二,并结合所学知识,分析美国 1939年总产量仍然低于1929年的水平 的原因。(8分)
(2)根据材料一、二,并结合所学知识,简析二战后世界贸易得以复苏的原因,并指出从中得到的启示。(8分)

三、开放性试题

25.

(2019·安徽 江淮十校 第一次联考·25)阅读材料,完成下列要求。(12分)
材料 近百年的中华民族根本只有一个问题,那就是:中国人能近代化吗?能赶上西洋人吗?能利用科学和机械吗?能废除我们家族和家乡观念而组织一个近代的民族国家吗?能的话,我们民族的前途是光明的;不能的话,我们这个民族是没有前途的。因为在世界上,一切的国家能接受近代文化者必致富强,不能者必遭惨败,毫无例外。并且接受得愈早愈速就愈好。

——蒋廷黻《中国近代史》(1938年)

根据材料提炼一个观点,结合所学中国近代史有关史实加以阐释。(要求:观点明确,史实准确,史论结合)

四、材料阅读

26.

(2019·安徽 江淮十校 第一次联考·26)阅读材料,完成下列要求。(14分)
材料一 汉代学制系统图
注:①太常:职官名。掌理宗庙礼仪、考核荐举博士和博士弟子。②宫邸学、鸿都门学、大学为官学。③蒙学(书馆)(识字习字)、精舍(精庐)(经师讲学)为私学

——郭齐家《中国教育史》

材料二 《壬子癸丑学制》与清朝最后出台的癸卯学制(1904年1月13日颁布,农历癸卯年)相比,有了明显进步。比如基本上废除了教育权利上的两性差别,女子教育正式列入了学制系统;取消了专门为贵族设立的各类学校;取消了按学校等级奖励毕业生出身的制度;规定小学废止读经课、大学取消经科,增加了大量自然科学课程和劳动生活技能的训练;教学方法上要求结合学生实际,适合儿童身心特点,反对体罚学生;缩短了学制年限;除高等师范学校外,其余各级各类学校都允许私人创立。

——摘编自吴洪成、苏国安《我国第一部现代学制的诞生——民初《壬子癸丑学制》探析》

材料三 1949年,新中国第一任教育部长马叙伦在教育建设上作了四个方面的努力:第一,对教育机构与学校作直接的政治清理;第二,为工农及其子女接受教育创造条件,加快培养工农出身的新型知识分子;第三,改革学制,制定试行新的中小学暂行规程,形成学校教育的稳态;第四,大力推行苏联教育学理论与教育经验。

——摘编自叶澜《新基础教育论》

(1)根据材料一并结合所学知识,评析汉代学校教育制度。(8分)
(2)比较材料二、三,指出民国初期与新中国初期在教育变革上的相似之处。(6分)