5985.2019届湖北省部分重点中学新高三起点考试历史试题

适用年级:高三级 试卷类型:高考模拟 适用省份:湖北省 试卷年份:2018年 题数:29 浏览数:1902

一、单选题

1.

吴国的国君本是周武王的先人古公的长子,到了江南后 文身断发 ,服从了当地荆蛮的习俗。燕国的始祖召公与周同属姬姓,但燕国四周是戎狄的天下,其臣民中也有不少戎狄成分。因此,在春秋时,吴国和燕国都被排除在 中国 之外。材料旨在说明(  )

A.中国 的文化色彩浓厚B.华夏族已被周边民族同化C.血缘关系失去了政治意义D.中国 已有了明确定义

2.

记述

出处

春二月,毋敢伐材木山林及雍堤水。

《秦律·田律》

或盗采桑叶,臧不盈一钱,何论?赀罚,编者注徭三旬。

《秦律》

漆园种植三年被评为下等者,对漆园的管理者啬夫除予以经济处罚外,还要处之于行政撤职,永不起用。

据云梦秦简《秦律杂抄》

据以上记述能被认定的史实是秦代 (  )

A.重农 是生态保护的主要出发点B.律法制定与执行异常严苛C.确立了完备的生态保护法律体系D.重视保护和利用生态资源

3.

《礼记》中有 大道之行也,天下为公 ,荀子说: 四海之内若一家,莫不趋使而安乐之。 王阳明则说 大人者,以天地万物为一体者也,其视天下犹一家,中国犹一人焉。这反映了(  )

A.社会矛盾日趋尖锐B.世界意识逐渐明晰C.天下和合的天下观D.华夷观念受到冲击

4.

汉代田庄主在地方拥有相当大的社会势力,出现了 关东富人益众,多规良田,役使贫民 的局面,时人有 宁负两千石,无负豪大家 之说。这反映出当时(  )

A.重农抑商政策未能实行B.政治实力与经济实力开始重合C.豪强大族操控国家政权D.抑制豪强成为社会发展之必须

5.

在糊名制出现之前的唐代科举考试中,出现过一种 倒歧视 的现象——许多高官子弟不以门荫入仕,而是去参加进士考试。这种现象本质上说明了(  )

A.士族门第不再有吸引力B.科举制的地位日益稳固C.科举制亟待进一步完善D.社会舆论决定士族选择

6.

明正德、嘉靖年间松江府人陆楫针对政府当局的 禁奢 政策,写文为奢侈辩护道 先富而后奢,先贫而后俭 ,而 奢则其民必易为生 ,陆楫的理论(  )

A.促进了资本主义萌芽的发展B.反映了经济发展影响思想观念C.代表了晚明社会的思想主流D.反映了君主专制统治受到冲击

7.

在中国戏曲中,昆曲被称为雅乐正声,明万历年间更是被视为 官腔 。随着乾隆末年四大徽班进京,京剧的形成终结了长期以来的 花雅之争 ,以昆曲为代表的 雅部 衰落了下去。清中叶以后昆曲没落的主要原因是(  )

A.社会等级观念的弱化B.统治阶层旨趣的变化C.民众文化水平的下降D.市民阶层发展的必然

8.

《南京条约》签订以后,当时负责与英国交涉的中国官员经计算,发现协定后的关税税率平均达到了百分之五,比旧日的自主关税要略高,他们洋洋得意,认为这是他们外交的成功。这说明(  )

A.不平等条约的危害性有限B.清政府愚昧不谙熟国际公法C.清政府积极争取国家主权D.协定关税提高中国关税收入

9.

1896年汉阳铁厂由 官办 性质改为 官督商办 ,由盛宣怀接任督办。为解决钢铁销路问题,盛宣怀上奏请求 嗣后凡有官办钢铁料件,一律向鄂厂(即汉阳铁厂)订购,不得再购外洋之物 。对此举解释最合理的是(  )

A.促进了钢铁工业的长远发展B.体现了强烈的爱国主义精神C.摆脱了列强对中国铁路修筑权的控制D.增强了民族资产阶级兴办实业的信心

10.

1919年7月,当西方列强官方对华仍固守传统的殖民路线之时,莫斯科的工农苏维埃政府代理外交人民委员则在一项宣言中提议 废除沙皇政府与中国签订的所有秘密条约与其他不平等条约,无偿放弃一切的在华特权和利益 。这一宣言(  )

A.使中国思想界认清了欧美的社会制度B.促进了马克思主义在中国的广泛传播C.消除了知识分子在救亡图存方式上的分歧D.加深了苏俄对中国进步知识分子的吸引力

11.

陈云在1938年9月的一次演讲中描述道: 抗大在武汉登报申明不招生了,一点没有用……没有汽车用两条腿走,男男女女从千里之外都来了……西北旅社住的什么人都有,各党各派、新闻记者,还有青年组织的参观团。 这一现象表明(  )

A.国共力量对比出现决定性转折B.敌后战场成为中国抗日主战场C.全面抗战路线得到社会广泛支持D.抗日根据地的土地革命取得成效

12.

从抗战胜利到新中国成立,中国共产党的宣传策略和方针经历了以下几个阶段的变化:①暂停播摩擦消息、力争和平②揭蒋阴谋、丢掉幻想,树立必胜信心③打蒋到底,夺取胜利。对这一系列调整解释正确的是 (  )

A.①使中共获得了舆论上的优势B.②始于刘邓大军挺进大别山
C.③始于渡江战役D.共产党宣传策略和方针的调整决定了解放战争的最后胜利

13.

老鼠奸,麻雀坏,苍蝇蚊子像右派。吸人血,招病害,偷人幸福搞破坏。千家万户快动手,擂鼓鸣金除四害。 这是著名作家巴金写的一首诗,记录了1958年春的北京全民杀麻雀事件。该诗从侧面反映了(  )

A.知识分子对新中国的高度热情B.左倾错误影响人们的日常生活C.社会主义制度下人们劳动积极性高涨D.社会主义国家重视城市卫生环境建设

14.

1991年3、4月间,上海《解放日报》发表了4篇署名是 皇甫平 的文章,文章批评了 一些同志 把市场说成资本主义,提出计划和市场只是利用资源的两种方式,不是社会主义或资本主义的标签。然而,只有极少数人知道文章的背后,竟是邓小平。这主要说明了当时(  )

A.上海成为改革开放的新龙头B.社会主义本质已被充分认识C.社会主义市场经济目标确立D.经济体制改革进入关键时期

15.

《史记》载:燧人氏 教民钻木取火 ,成为华夏人工取火的发明者,被后世奉为 火祖 ;西方也有普罗米修斯触犯天规盗取天火给人类带来光明的传说。二者的共通之处(  )

A.都是商品经济发展的产物B.都有无神论的思想主张C.都引发了社会制度的变革D.都具有人文主义的色彩

16.

古罗马法学家西塞罗认为: 法律是某种凭借允许禁止之智慧管理整个世界的永恒之物……存在过源自万物本性、要求人们正确地行为和阻止人们犯罪的理性,它成为法律并非始于它成文之日,而是始于它产生之时。 该材料表明(  )

A.罗马法与时俱进不断完善B.罗马法以自然理性为基础C.罗马法至今仍有其适用性D.法律具有继承性和发展性

17.

下图《狗人》是马可·波罗的报告中对安达曼群岛居民的描绘,这些人的头、眼睛和牙齿长得 像狗的一样 。这表明当时(  ) 
狗人

A.对外交流促使西方绘画出现新类型B.马可·波罗用新文化对世界的解读C.相对隔绝的状态阻碍了人类的眼界D.外来人种发现推动了传统观念更新

18.

17、18世纪的人类揭开了天体面纱的一个革命性的解释:自然界好像一个巨大的机械装置,按照通过观察、实验、测量和计算可予以确定的某些自然法则进行运转。人类的各门知识都可分解为有理性的人所能发现的少量简单的、始终如一的定律。这一 解释 (  )

A.开创了以实验为基础的近代科学B.预见了启蒙运动发生的必然性C.弥补经典力学对时空认识的不足D.揭示了人类社会的的发展规律

19.

恩格斯在论述法国启蒙运动时指出: 一切都必须在理性的法庭面前为自己的存在作辩护……迷信、非正义、特权和压迫,必将为真理、正义、平等和人权所取代。……现代社会主义就其理论形式来说,它起初表现为18世纪法国伟大的启蒙学者们所提出的各种原则的进一步的、似乎更彻底的发展。 这表明(  )

A.社会主义者完全接受了启蒙主义思想B.法国启蒙运动推动了无产阶级的斗争C.社会主义理论继承与发展了启蒙思想D.无产阶级与资产阶级的理想意识趋同

20.

陈晓律先生指出:古典哲学家费希特和黑格尔,就极力宣扬强权主义和国家至上的思想。……这些思想对德国人养成守纪律、重责任和服从权威的性格起到了重要作用,统一后的德意志帝国是一个君主政体的联邦。材料中 强权主义和国家至上 表现为(  )

A.宪法赋予首相国家最高权力B.各级官吏均由帝国皇帝任命C.帝国首相只对联邦会议负责D.帝国议会拥有最高的立法权

21.

下表反映了1750—1900年世界人口的变化,导致这一变化的主要原因是(  ) 

欧洲

美国和

加拿大

拉丁美洲

大洋洲

非洲

亚洲

总计

百万

1750

140

1

11

2

95

479

728

1850

266

26

13

2

95

749

1171

1900

401

81

63

6

120

937

1068

A.殖民扩张B.医疗进步C.工业革命D.城市发展

22.

1883—1889年,德国颁布疾病保障、意外工伤保险等社会立法条例,1887—1889年,英国政府参与议会会议次数占全部会议次数的84.5%,1885—1889年,美国克利夫兰否决国会议案324项目。这些现象(  )

A.表明早在19世纪末期福利制度在西方国家已经形成B.体现了19世纪末资本主义行政权力日益增长的趋势
C.说明19世纪末资本主义国家行政权力凌驾于议会之上D.体现了国家垄断资本主义在19世纪末期已大规模应用

23.

1989年7月,危机时的美国国防部长麦克唐纳后来在与莫斯科讨论1962年古巴导弹事件时得出结论: 导弹危机充满了错误信息、错误判断、错误计算的例子……这必定导致这样的结论:我们必须在可能的范围内寻求回无核的世界。 这表明(  )

A.古巴导弹危机是美苏两国误会产生的偶然事件B.美国寻求解决古巴导弹危机带来美苏关系僵局
C.古巴导弹危机客观上促进了世界无核和平运动D.美苏在古巴危机事件中错误行为已经达成谅解

24.

二战后,欧洲一体化进行不断加快,但2015年3月冰岛宣布放弃加入欧盟,2018年6月英女王批准英国脱欧法案,英国退出欧盟。这表明(  )

A.欧洲联盟随冷战结束已经失去其存在价值B.冷战后欧洲各国都在独立自主的外交政策C.大国强权政治仍然主导着欧洲的国际关系D.欧洲一体化进程中存在着主权让渡的博弈

二、材料阅读

25.

阅读材料,回答问题。(25分)
材料一 西汉建立后,为防御匈奴,控制关东和江南地区,定都长安,进行大规模的都城营建,将天下豪族迁往关中,并募民居之,总数达到200万以上;同时重视技术推广和水利兴修,晋西南乃至内蒙等地得到充分垦辟,森林、草地大面积消失了,代之的是农牧业区。人口与环境的关系日益紧张,至汉末王莽擅权,对内举措乖张,对外重开边衅,社会动荡,失去水利灌溉的农垦区逐步沙化……唐代也类似于西汉,唐前期在关中地区广修渠道,开荒耕种,到玄宗天宝年间,黄土高原人口已达1015万。然安史之乱关中遭叛军蹂躏,国内藩镇军阀叛服不常,境外吐蕃等民族时相攻击使得高原生态环境遭到破坏,导致水土流失, 黄河 也正式作为专名见之于史籍。在唐以后一千余年中,由于后继王朝持续放任贫民滥伐滥垦,加以战乱的破坏,终于使得黄土高原沦为生态环境恶劣,低产贫困的地区。

——摘编自朱士光《汉唐长安城兴衰对黄土高原地区社会经济环境的影响》

材料二 从19世纪后期开始,西北地区连续遭受一系列天灾人祸。尤其1928—1930年大旱灾及战乱,使得关中地区的流亡人口占到灾前50%左右,总耕地面积荒弃了2/3。经济结构也随着生态环境的巨变而发生重大改变,灾荒使农民变得一无所有,贫困家庭都廉价变卖产业以苟延性命,以土地为典押的赁贷方式在灾区普遍流行。农民竞相廉价典押或者出卖土地, 灾荒前后的地权,往往转移甚剧,至灾后很多土地集中于地主之手 ,自耕农比例由此前的80%下降到灾后的不足50%。整个农村阶级关系在很大程度上就是地主和农民围绕着土地展开激烈的斗争,而新民主主义革命的一个重要任务就是剥夺地主多余的土地……析产分居而形成的小家庭制在关中开始盛行起来,到1937年关中地区平均每一农户家庭人数比1927年要少1.16人,这种小家庭制又冲击传统的宗法社会和集体村社的限制。

——根据郑磊《民国时期关中地区生态环境与社会经济结构变迁》

(1)根据材料一并结合所学知识,概括指出汉唐定都长安的原因,简要分析其影响。(10分)
(2)根据材料二并结合所学知识,说明民国时期西北地区生态环境的变化对关中地区产生的社会影响。(10分)
(3)根据以上材料并结合所学知识,谈谈你对环境与社会发展关系的认识。(5分)

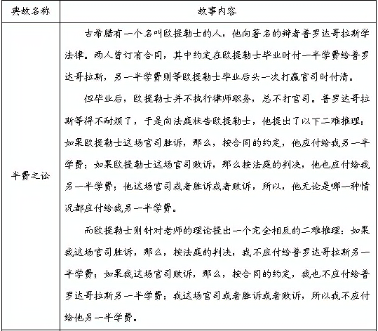
26.

从某一角度说,历史就是从有趣的故事中悟出生活的智慧。下表是三个历史典故。阅读材料,按要求回答问题。(12分)
任选一个典故,依据材料并结合所学知识,指出它所反映的重大历史现象,并概述和评价该历史现象。(要求:简要写出所提取的典故情节及历史现象,对历史现象的概述和评价准确全面。)

27.

【历史——选修1:历史上重大改革回眸】(15分)
材料 孙中山游历日本期间,对日本具有现代民主管理色彩的乡村治理颇感兴趣,认为 人民自治是政治的极则 。这些蕴含浓郁民主色彩的乡村治理思想为南京国民政府推行乡村治理提供了制度依据和实践尺度。在民国政府酝酿乡村自治时,晋、苏、浙、赣等省已有较为成型的乡村治理实践,特别是山西村治运动颇有声势。晏阳初的定县实验与梁漱溟的邹平探索也给国民政府提供了参照范例。乡村治理既有国民党维护 三民主义 的政治需求,也有当政者对乡村社会实行有效管控的现实压力,乡村治理成为国家与社会寻求平衡的突破口。
1928年9月,南京国民政府颁布了《县组织法》,标志着孙中山村治思想的全面展开。但是,具有民权色彩的现代乡村制度并未走太远,由于中国共产党和中国工农红军的发展壮大,为了强化国家行政权力对乡村世界的直接掌控,以削弱日益壮大的中国共产党,民国政府重新开始实施保甲制度,改变了乡村治理的制度走向。这一制度转变带来的恶果是,南京国民政府始终未能破解社会阶级矛盾,激发农村内生活力。

——摘编自《清末民初乡村治理再考察》

(1)根据材料,概括南京国民政府推行乡村自治的背景。(10分)
(2)根据材料并结合所学知识,分析南京国民政府乡村自治转向保甲制度的影响。(5分)

28.

【历史——选修3:20世纪的战争与和平】(15分)
材料 1989年东欧剧变为德国统一带来了历史性的机遇。在德国统一问题上,美英法苏原占领国持有不同的立场和态度,英国前首相撒切尔夫人反对德国统一;法国提出有条件支持德国国家统一,要求德国放弃马克,接受欧元,加快欧盟统一进程,使统一后的德国融入欧洲,以此限制德国的强大。同英法不同,美国则支持德国统一,其前提是统一后的德国须承认德波边界现状,继续留在北约;而前苏联要求统一后的德国退出北约,成为中立国家。面对美苏在德国统一问题上的对立立场,联邦德国总理科尔凭着对德国统一历史机遇的责任性,加紧外交谈判,1990年7月在同前苏共总书记戈尔巴乔夫会晤时,在统一问题上实现了历史性突破。1990年9月12日,美英法苏外长和两德外长签署 4+2”条约,宣布统一后的德国享有完全主权。1990年10月3日,民主德国加入联邦德国,两德分裂历史由此结束。

——《德国:由主权统一到内部统一》

(1)根据材料并结合所学知识,说明德国分裂和重新统一的原因。(8分)
(2)根据材料并结合所学知识,分析四国对德国统一态度不同的实质以及德国统一的影响。(7分)

29.

【历史——进修4:中外历史人物评说】(15分)
材料 李时珍(1518—1593),明代著名医学家和药物学家,出生于一个世代行医的家庭,自幼热爱医学,并不热衷于科举,其后曾三次赴武昌应试,均不第,故决心弃儒学医,钻研医学。24岁就开始正式给人治病,由于他刻苦钻研,医术高超,治好了许多疑难病症。李时珍为了研究医术,读了很多古代的医术,他发现前人编著的医药书中有许多遗漏,甚至还有许多错误。他决心重编一本比较完备的药物著作。为了实现这一理想,李时珍阅读了大量的医学著作,还注重实地考察和采集草药。李时珍主张人定胜天,认为药性不是固定的,可用人工方法改造其自然性能。经过近30年的努力,他终于在60岁的时候写成了《本草纲目》一书。这本书内容十分丰富,收入药物1800多种,新增药物3700多种,医方1万多个,配有插图1000多幅。书中关于植物的分类方法,也是当时世界最先进的。《本草纲目》是中国药物学研究的总结,已被译成多种文字,被誉为 东方医学巨典

——摘编自高等教育出版社《中国历史常识》

(1)根据材料并结合所学知识,概括李时珍的医学思想产生的背景。(9分)
(2)根据材料并结合所学知识,说明李时珍医学思想的历史价值。(6分)