5900.2018届天津市河西区三模文综历史试题

适用年级:高三级 试卷类型:高考模拟 适用省份:天津市 试卷年份:2018年 题数:14 浏览数:842

一、单选题

1.

针对 玄武门之变 这一史实,《旧唐书·高祖本纪》中写道:六月庚申,秦王以皇太子建成与齐王元吉同谋害己,率兵诛之。而《新唐书·高祖本纪》中则写道:庚申,秦王世民杀皇太子建成、齐王元吉。两种不同的叙述反映了(  )

A.文字史料带有一定的主观因素B.文献记录能够还原全部历史真相C.历史事实是由历史叙述呈现的D.历史真相因年代久远而模糊不清

2.

下表为据《汉书·食货志》简编而成的《西汉农民家庭年收入(粮食)与支出情况表》。 该表信息主要反映出西汉(  ) 

项目

数量

备注

收入

粮食

8500

折算为货币后的大致值

支出

田租上缴实物

283

同上

算赋和口赋上缴货币

406

兵役和徭役

2300

除部分兵役必须亲身应役外,其余可亲身应役或上缴货币代役,2300钱为代役的货币数量

日常

4918

据战国比例推算

开支

2732

同上

祭祀等仪式

300

以战国数据为参考

A.小农经济的根基脆弱B.耕织结合的经营方式C.生活成本的居高不下D.传统农业的精耕细作

3.

同样是古代文明的典范,罗马和希腊对待公民权的态度却大相径庭。雅典观念中 公民 的资格是有严格限制的,罗马后期则授予其他部族公民权,摒除了血缘纽带建立的封闭社会,代之以共同守护罗马意志的公民组成的政治国家。罗马后期的这种做法(  )

A.实现了罗马疆域内公民的平等B.利于古罗马统治基础不断扩大C.使罗马公民权利比希腊更广泛D.削弱了罗马帝国的政治凝聚力

4.

1701年英国通过的《王位继承法》规定,天主教徒或与天主教徒结婚者丧失继承王位的资格;法国1875年宪法修正案规定,凡曾经统治过法国的家族成员不得当选为共和国总统。这些规定(  )

A.结束了君主制政体B.违背了自由、平等的原则C.巩固了民主政治D.维护了工业资产阶级的利益

5.

图9为18世纪初国际贸易状况示意图。对其解读准确的是(  ) 

①欧洲同世界各地有直接的商业联系 ②欧洲完成工业革命主要出口工业品
③通过丝银贸易,大量白银流入中国 ④玉米等作物通过不同路径传入亚洲

A.①②③B.①②④C.①③④D.②③④

6.

1862年,马克思重读了达尔文的《物种起源》。他说, 我重新阅读了达尔文的著作,使我感到好笑的是……达尔文在动植物界中重新认识了他自己的英国社会及其分工、竞争、开辟新市场、 发明 以及马尔萨斯的 生存斗争 据此可以看出马克思认为(  )

A.生物进化论是自然进化的结果B.生存斗争是人类社会发展的基本规律C.达尔文学说是科学社会主义的重要来源D.达尔文混淆了自然世界与人类社会的区别

7.

下面为清末 新政 预备立宪 时期制定的《钦定宪法大纲》的部分内容,其与《中华民国临时约法》的共同点有(  )  

臣民于法律范围以内,所有言论、著作、出版、结社等事,均准其自由

臣民之财产及居住,无故不加侵扰

选举用投票之法

一次内阁不得解散两次国会

君上有统治国家之大权……以议院协赞立法,以政府辅弼行政,以法院遵律司法

①采用内阁制的组织形式   ②体现了一定的分权思想   ③规定主权在民,人民一律平等   ④承认了公民的一些基本权利

A.①②③B.①②④C.①③④D.②③④

8.

1925年6月,永利碱厂创办人、大实业家范旭东通过上海英文《大陆报》发表题为《请看英人摧残国货毒辣手段》的文章,披露工业用盐收税案的经过,揭露英国资本家丁恩等人侵犯主权、摧残我国工业的情况,在舆论界引起了强烈反响。材料表明(  )

A.民族资本主义发展受外国资本主义势力制约B.民族资本主义发展受本国封建势力的压迫
C.民族资本主义经济发展受官僚资本的阻碍D.民族资本主义在技术领域受制于人

9.

会议期间周恩来与之打交道的几乎包括了当时世界上各类国家的代表人物。他坚决反对美国的干涉政策,也不赞成苏联的僵硬态度,并说服越南放弃不切实际的要求。力争在周边保持和平环境,绝不再被同一阵营国家拖入与美国的战争。 新中国在该会议上(  )

A.倡导不结盟的外交政策B.以 求同存异 的方针促进亚非友好C.实行全方位的多边外交D.应用和平共处五项原则处理国际争端

10.

下图表所示内容对二战后世界形势产生的影响是(  ) 

A.冲击美苏主导的两极格局B.促进 万隆精神 的形成C.导致西欧国家的普遍衰落D.形成了新的世界经济秩序

11.

下表为英国1983—1984年度税收与福利对家庭收入的影响(单位:英镑)由此可见,当时的英国(  )

月收入

50

80

200

儿童津贴

13

13

13

其他津贴

501

301

0

纳税

0

-79

-438

国民保险

-45

-72

-18

实际收入

1086

108

1512

A.实现了社会公平公正B.政府财政不堪重负C.税收过重挫伤积极性D.逐步消除贫富差距

二、材料阅读

12.

大国兴衰的经验与教训值得我们深入思考。阅读材料,回答问题。(17分)
材料一 16世纪时,这些经济落后的伊比利亚国家的输出品几乎全是原料——西班牙出口的是酒、羊毛和铁矿。大批金银财宝流入国内,引起了急速的通货膨胀,西班牙的物价大致上涨为北欧物价的两倍,导致其工业产品过于昂贵,无法在国际市场上竞争。西班牙航海事业的最后结果是进一步刺激西北欧迅速发展的资本主义经济,这就是帝国繁荣数十年后突然地、无可挽回地衰落的根本原因。

——北京大学出版社 斯塔夫里阿诺斯《全球通史》

(1)依据材料一,概括西班牙迅速衰落的内部因素。(4分)
材料二 或许荷兰人衰落的主因在于荷兰人缺乏其对手所拥有的资源。法国人拥有众多的人口、繁荣的农业和在大西洋和地中海均有出海口的富裕国家。英国人亦然。

——北京大学出版社 斯塔夫里阿诺斯《全球通史》

(2)依据材料二和所学知识,说明你是否认同作者的观点?并说明理由。(3分)
材料三 第二次工业革命时,英国几乎毫无作为。其在第一次工业革命诸多领域如工业技术、经营管理方法等拥有的优势逐渐变为墨守成规的传统。过高的经济对外依赖度,造成国内资本空虚,正如保罗·肯尼迪指出的,英国依赖国际贸易和国际金融是一种战略弱点。而且英国人曾引以为自豪的民族工业精神,却在第一次工业革命后逐步丧失,因而反对任何改变现状的革新。

——北京联合出版公司 朱东来主编《大国崛起》

(3)依据材料三并结合所学知识,分析英国衰落留给后世的教训。(4分)
材料四 首先,林肯总统毫不迟疑地将国家统一摆在首要地位,做出了历史性抉择,积极采取法律和战争手段坚决扭转分裂局面,最终维护了国家统一。其次,美国抓住了工业革命的机会,在科技方面领先世界,美国是一个由外来移民组成的国家,注重吸收具有高知识、高技术的优秀人才。在对英国关系上,美国的政治精英的共识是 韬光养晦 ,等待时机,集中力量富国强兵,积累国家财富和力量,逐步达到显赫的地位。

——北京联合出版公司 朱东来主编《大国崛起》

(4)依据材料四,分析美国崛起给我们留下哪些值得借鉴的经验?(4分)
(5)综上,概括大国兴衰的根源。(2分)

13.

中国共产党自建立以来,尽管在革命和建设中都遇到过挫折,但都能根据国情及时调整,从而始终沿着正确的方向前行。阅读材料,回答问题。(25分)
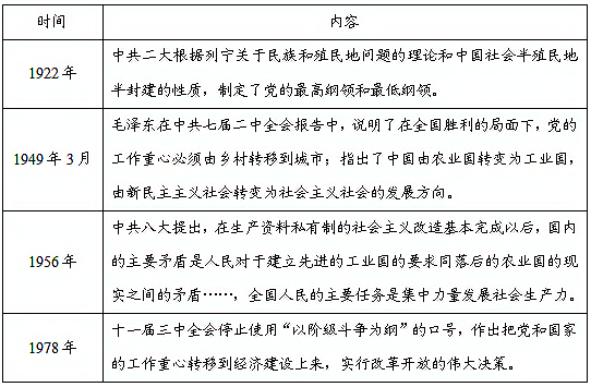
材料一
(1)依据材料一,概括上述党的重要会议的共同点;结合时代背景对材料一中建国后的主要会议内容进行评析。(12分)
材料二 1982年1月中央1号文件《全国农村工作会议纪要》第一次明确指出包产到户、包干到户或大包干 都是社会主义生产责任制 是社会主义农业经济的组成部分 。1985年1月,中共中央国务院发布十项政策指出:调整农村产业结构,将农业税由实物税改为现金税。1986年1月,中共中央国务院的部署强调进一步深化农村改革,摆正农业在国民经济中的地位,改革流通体制。

——清华大学出版社 陈争平《中国近现代经济史教程》

(2)依据材料二和所学知识,概括中央三个 一号文件 的主要内容;并说明中央三个 一号文件 对农村经济体制改革起到的促进作用。(6分)
材料三 1978年,国务院在四川选择重庆钢铁公司、四川化工厂等6家企业为试点企业。84年,中共十二届三中全会提出以增强企业活力为中心环节的经济体制改革全面展开。87年,党的十三大报告肯定了股份制是企业财产所有制的一种组织形式。92年,党的十四大提出,我国经济体制改革的目标是建立社会主义市场经济体制。93年,中共十四届三中全会提出,转换国有企业经营机制,建立现代企业制度。

——摘编自钟祥财《经济史学视域中的国企改革》等

(3)依据材料三和所学知识,概括我国国企改革的阶段性特点;分析我国国企改革不断深化的原因。(7分)

14.

中共十九大提出弘扬优秀的传统文化。阅读材料,回答问题。(14分)
材料一 在政治上, 有道 代表了孔子的理想政治和基本政治原则。与之相对则称之为 无道 。孔子的 有道 具有两个特点:所有的人按照礼制规定,贵贱有等,上下有序;靠 来实现和谐,具体表现为富民足君和先德后刑的政策。这一理论在当时以及其后两千多年的封建社会中都成为统治者自我认识、自我批评和自我调节的理论依据。

——南开大学出版社 刘泽华《中国古代政治思想史》

(1)依据材料一,说明孔子所谈的 有道 的标准;概括其对中国古代政治统治产生的积极意义。(4分)
材料二 汉武帝为封建帝国找到更为适用的政治理论。儒学的尊君、礼制等级和忠孝思想有助于维护君主的权威,儒家的德治教化则是束缚人们思想的重要手段。儒家的德治仁政学说又能为君主政治进行某种修饰和补充。因此,武帝之崇儒并非以儒学政治学说作为全部政策的出发点,而是注重儒术的 文饰 的功能。

——南开大学出版社 刘泽华《中国古代政治思想史》

(2)依据材料二,说明汉武帝尊崇儒学的特点。(2分)
材料三 新文化运动的狂飙猛烈地冲击了以儒家为轴心的文化传统,实质是一场现代价值的重建运动。其倡导者高举科学和民主的大旗,用近代的科学理性反对传统的实用理性,用近代人文主义反对传统的仁礼禁忌。高扬民主与科学之旗,包含着八十年中西文化论争在认识上的飞跃。陈独秀和李大钊的主张代表了历史唯物主义的必然要求,合乎马克思主义,马克思主义不止乎科学和民主,但马克思主义当然又包括了科学和民主。

——中国人民大学出版社 陈旭麓《近代中国社会的新陈代谢》

(3)依据材料三,指出新文化运动的倡导者抨击儒家思想的目的及意义。(4分)
材料四 1940年,毛泽东写道: 尊重中国古代文化,是给历史以一定的科学地位,是尊重历史的辩证法发展,而不是颂古非今,不是赞扬任何封建的毒素,不是无批判地兼收并蓄……”

——高等教育出版社 冯天瑜《中国文化史》

(4)依据材料四,说明毛泽东同志认为应该如何尊重中国古代文化?儒家传统文化中有哪些精华需要我们今天去继承和发扬?(4分)