5616.2018届山西省五地市高三联考文综历史试题

适用年级:高三级 试卷类型:月考测试 适用省份:山西省 试卷年份:2018年 题数:17 浏览数:3778

一、单选题

1.

西周封邦建国时,周王常通过与异姓有功的贵族联姻,形成甥舅关系,这些诸侯国被称为 甥舅之国 。这反映出(  )

A.受封主体发生转换B.利用宗法关系巩固统治C.西周礼制发生变化D.周王直接控制区域扩大

2.

东汉初年,儒家内部今文经学与古文经学的门户之见日渐加深,各派对儒家经典的解说分歧严重。东汉章帝时,各地名儒齐集洛阳白虎观,讨论五经异同,皇帝亲自参加决断,并颁布了官方典籍《白虎通义》。这表明(  )

A.古文经学比今文经学的解释更有权威B.白虎通义是国家统治思想的理论表述C.汉章帝时儒家思想统治地位受到挑战D.白虎观会议消除了儒家学派门户之别

3.


图5

据图5,可知此时期(  )

A.皇权相权矛盾尖锐B.经济遭到严重破坏C.南方尚未得到开发D.中央集权受到威胁

4.

明中叶以后,江南士大夫如有余力,多从事商业活动。一个士大夫家族:兄弟数人,可能有人出仕、有人经商、有人在家管理田庄。这表明(  )

A.国家重农抑商传统改变B.士大夫摆脱了理学思想的束缚C.社会价值取向趋于多元D.商业发展颠覆了传统等级观

5.

1877年,马建忠写信给李鸿章说: 窃念忠此次来欧,一载有余,初到之时,以为欧洲各国富强专在制造之精、兵纪之严;及披其律例,考其文事,而知其讲富者以护商会为本,求强者以得民心为要。 这反映了其(  )

A.主张推广西方法律B.对洋务运动的反思C.主张实行君主立宪D.实现富国强兵愿望

6.

梁启超说: 吾二十年前所著《戊戌政变记》,后之作清史者记戊戌事,谁不认为可贵之史料?然谓所记悉为信史,吾已不敢自承。何则?感情作用所支配,不免将真迹放大也。 这表明(  )

A.梁启超缺乏必要的史学素养B.《戊戌政变记》的史料价值低C.史学著作深受主观意识影响D.亲历者叙事能再现真实历史

7.

中国的儿童以家庭教育为主要形式,清朝前期在各类官学的入学人数只占到童生数的1%;1905年以后,新式学堂学生人数以每年净增30万的速度扩大,1907年为1024988人,1909年达1638884人。在各类新式学堂中,幼稚舍、蒙养学堂、初等小学堂等初级教育占有相当比例。造成这一现象的直接原因是(  )

A.工业文明开始传入B.科举考试正式废除C.新式学堂数量增加D.近代教育体系完善

8.

新中国 一五 计划期间动工兴建的694个限额以上工业建设项目,472个分布在内地,占68%;在全国基本建设投资中,沿海与内地分别占36.9%和46.8%。这说明当时我国(  )

A.注重区域经济的均衡发展B.工业布局得以根本改观C.内地成为经济增长的龙头D.照搬苏联经济发展模式

9.

古罗马法不允许父辈与子辈相互提起控诉或作证; 对未事先获得许可而向法院告其父亲或保护人的人 ,大法官可依其职权对他提起刑事诉讼;对于某些人,比如尊亲属,未经裁判官许可不得作为证人出庭,违反这一规定的人将被判罚金。这些规定表明罗马法(  )

A.重视血缘亲情B.抛弃传统习俗C.忽视公平公正D.强调等级秩序

10.

英国1802年颁布《学徒健康和道德法》,这是现代劳动立法的开端;1864年,颁布了适用于一切大工业的工厂法;1901年制定的《工厂和作坊法》,对劳动时间、工资给付日期、地点以及建立以生产额多少为比例的工资制等都作了详细规定。这主要是由于(  )

A.福利国家形成B.马克思主义影响扩大C.放弃自由主义D.工业革命的深入开展

11.

1922—1923年间,在苏俄,私商控制了整个零售贸易的30%多。在莫斯科,1922年零售贸易的83%掌握在私商手中,7%由国营商业控制,合作社商业控制10%。这主要是由于(  )

A.国家消费品生产增加B.农产品的商品化提高C.工业经济已全面恢复D.自由贸易获得合法化

12.


图6

图6是1960年德国漫画家所绘的《戴高乐的欧洲之路》。漫画能够说明(  )

A.法德携手奠定了欧洲合作基础B.法国支配了欧洲一体化进程C.德国借欧洲联合提高大国地位D.法国促成了欧洲联盟的建立

二、材料阅读

13.

阅读材料,完成下列要求。(25分)
材料一 在中国古代历史上,国家始终是以变体的家长制形态出现的,也就是 家天下 的变体。当时由于小农经济无法提供足够的经济支持,国家的权力机构往往并不深入到乡村社会,而是止于县政;在乡村社会通过 家国同构 的社会组织,利用乡村自治组织力量将农民束缚在土地上。农民对 的认同自然而然地延伸为对 国家 的认同。因此,治国和治家的规则是通用的, 三纲五常 既界定了个人与家庭的关系,又规范了个人与国家的关系。而专制皇权也正是看到了这一点,因而往往借助乡村社会内生的伦理教化来实现在乡村的统治,而不仅仅是借助 横暴的权力

——摘编自任剑萍《对中国古代家国同构之探析》

材料二 鸦片战争后介绍外国历史地理著作的问世,打开了国人嘹望世界的窗口,初步产生了真实而朦胧的世界观念,同时摒弃了 天朝大国 的守旧意识。从19世纪70年代起,尤其是甲午战后,西方近代国家观念多渠道传播输导到中国,都是以西方近代国家理念为坐标,宣扬了西方近代国家的议会制度、三权分立学说和主权在民思想,无形中构成对君权至上的天朝意识的挑战。在维新人士中,严复比较系统地把西方近代政治学说译介给国人,用进化观念观察社会和国家问题。梁启超热情传播卢梭的天赋人权论、孟德斯坞的三权分立说等理论。孙中山也主张,革命成功后建立的民国, 效法美国选举总统,废除专制,实行共和

——摘编自李华兴《中国近代国家观念转型的思考》

(1)根据材料并结合所学知识,概括古代中国政治统治的基本特点,并分析形成上述特点的主要原因。(16分)
(2)根据材料二并结合所学知识,指出推动近代中国国家观形成的历史因素。(9分)

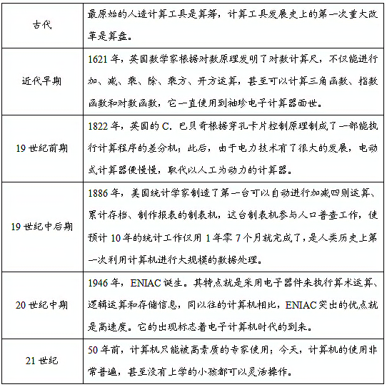
14.

阅读材料,完成下列要求。(12分)
材料 计算器的演变

——据王忠华《计算工具发展简史》等

从材料中提取两条或两条以上信息,拟定一个论题,并就所拟论题进行简要阐述。(要求:明确写出所拟论题,阐述须有史实依据。)

15.

【历史—选修1:历史上重大改革回眸】(15分)
材料 五代后期,周世宗进行整顿和改革。鼓励开垦荒地,把中原无主荒地分配给逃亡人户耕种,并对逃户庄田颁布处理办法,允许农民承种官庄逃户之田,交纳租税;优待从辽朝返回的逃户。显德五年(958年)颁发均田图,派官吏均定河南六十州的赋税,查出许多隐匿土地,一律按实有田亩数征收赋税,连曾经享有免税特权的曲阜孔氏也得交纳;又下令免收以前人民所欠两税,取消两税以外的苛捐杂税和一些徭役。兴修水利,恢复以开封为中心的水路交通网,阻塞了将近一个世纪的南北大运河重新获得开通。显德二年下令废除没有敕赐寺额的寺院30336所,仅保留2694所,迫使大批僧侣还俗参加劳动;禁止私度僧尼,还下诏悉毁天下铜佛像用以铸钱。
周世宗是中国历史上一位比较杰出的君主,他雄才大略,励精图治,为后来北宋的统一事业奠定了基础。

——摘编自朱绍侯《中国古代史》

(1)根据材料并结合所学知识,指出周世宗经济改革的背景和目的。(7分)
(2)根据材料并结合所学知识,概括周世宗经济改革的主要措施及其意义。(8分)

16.

【历史一选修3:20世纪的战争与和平】(15分)
材料 1918年德国学者斯宾格勒发表了《西方的衰落》,充满悲观、忧伤地宣布:西方衰落了。斯宾格勒的断语尽管缺乏强有力地支撑,但也并非无中生有,耸人听闻,至少指出了一种事实:第一次世界大战深刻影响了西方世界发展的正常历程,改变了欧洲乃至世界的政治面貌。第一次世界大战的如此结局使人们大感惊异,它彻底打破了自启蒙运动以来西方主流社会的乐观情绪,人们开始真正重新认识西方世界的前途和命运。
英国哲学家罗素以一个智者和思想家对人类关注关怀的高度责任感,在一战期间便写下了《社会改造原理》和《自由之路》;探讨建立和如何建立一种公正、和平社会的基本架构,以避免战争恶魔对人类的吞噬。罗素的思想代表了人们的普遍愿望。为了避免世界战争空前浩劫的再度光临,人们渴望能在战争的废墟上建造一所安全、和平的殿堂,迫切需要一个缓和冲突、避免战争灾难的强有力的国际组织。

——摘编自黄光耀《联合国与世界和平》

(1)根据材料并结合所学知识,概括斯宾格勒和罗素思想的共同点及原因。(6分)
(2)根据材料并结合所学知识,指出斯宾格勒与罗素思想的区别,简评罗素建立 公正、和平社会基本构架 的思想。(9分)

17.

【历史一选修4:中外历史人物评说】(15分)
材料 1873年2月13日,梁启超出生于广东新会县一个极普通的村庄,其父母也是极普通的平民。梁启超幼时,家人已经发现其聪明绝顶,尤其是其爷爷将梁家复兴的希望全寄托在这个长孙的身上,总是教导家人不可以 常人视之 。梁启超也特别争气,十一岁中秀才,十六岁成举人,二十五岁成为戊戌变法的重要领导人,二十九岁主编《新民丛报》,成为二十世纪初中国舆论界的 执牛耳者 ,并逐步发展为学术界的一位大家,是那时一代青年崇拜的楷模。民国初建时,他又不失时机地组党结社,一度成为进步党的党魁,曾任北洋政府司法总长、财政总长、币制局总裁、护国讨袁战争的都参谋等。参政失败后,则投入学术界,在清华大学、南开大学等校任教,可谓桃李满天下,著述传五洲,西方学术界一度酝酿将其作为世界诺贝尔文学奖的提名人选,可以说梁启超是二十世纪中国学术界的一代宗师。虽然梁启超于1929年英年早逝,仅活了五十六岁,但却留下了一千四百多万字的著述,厚厚的—《饮冰室合集》,满载着梁启超毕生智慧的结晶。有了梁启超所开创的基础,他的下一代人才辈出,有 一门三院士,九子皆才俊 之誉,形成近代著名的文化家族。

——摘编自李喜所《新文新民新世界:梁启超家族》

(1)根据材料并结合所学知识,概括说明梁启超的主要成就。(9分)
(2)根据材料并结合所学知识,指出梁氏文化家族兴起的因素。(6分)