4497.2016届 北京市丰台区高三下学期统一练习(二)文综历史试题

适用年级:高三级 试卷类型:高考模拟 适用省份:北京市 试卷年份:2016年 题数:15 浏览数:208

一、单选题

1.

《吕氏春秋·审分》: 今以众地者,公作则迟,有所匿其力也;分地则速,无所匿其力也。 上述现象产生的直接影响是(  )

A.井田制瓦解B.工商食官制度的形成C.分封制破坏D.土地私有制的确立

2.

北魏迁都洛阳后,对洛阳加以扩建,东西20里,南北15里。城内有大市、小市、四通市,总称 洛阳三市 ,市内有钟鼓,开市、散市都以击鼓为号,市内设有专门管理贸易和税收的官吏,根据所学判断正确的是(  )

A.加强了对黄河流域的统治B.城市管理为唐宋所仿效C.有利于城市商业有序发展D.推动了商业市镇的兴起

3.

司马光评价唐太宗时说: 太宗文武之才,高出千古。盖三代以还,中国之盛未之有也。 下列选项不能准确支撑此观点的是(  )

A.实现统一奠定版图B.稳定社会开创治世C.调整政策发展农业D.吸取教训兼听纳谏

4.

公元1175年,朱熹与陆九渊在江西信州鹅湖寺进行著名的哲学辩论会——鹅湖之会,黄宗羲曾对此评价: 先生之学,以尊德性为宗;同时紫阳之学则以道问学为主。 对这段话理解正确的是(  )
①先生是陆九渊,紫阳是朱熹 ②两人对伦理道德持相反的态度 ③先生是朱熹,紫阳是陆九渊 ④两人探寻世界本源的方法不同

A.①②B.②③C.①④D.②④

5.

《二十世纪中国的崛起》指出: 一个民族的觉醒,通常要有两个条件:第一,这个民族……被逼到生死存亡的关头,旧格局再也无法继续保持下去。第二,还要……能看到出路,……深信只要奋起救亡,勇于变革,就可以改变目前的艰难处境。 下列能够反映20世纪中国面临两种形势的史实是(  )

A.《北京条约》和洋务运动B.瓜分狂潮和五四运动C.《马关条约》和维新变法D.《辛丑条约》和辛亥革命

6.

毛泽东被《时代》杂志评为20世纪最具影响100之一,下列照片记录了毛泽东在新民主主义革命时期的主要活动,按时间排序正确的是(  )

A.①②③④B.③②①④C.①④②③D.②③④①

7.

英国记者杰克.贝尔登在《中国震撼世界》一书中说: 一般美国人都认为,中国战争主要是民主与共产主义之间的战争……似乎没有人意识到,那么多中国人支持共产党是因为共产党支持抗日战争期间人民自己建立的政权。 下列对此解读不合理的是(  )

A.作者对中国共产党的做法持肯定态度B.当时美国社会已经出现冷战思维C.作者所说 中国战争 是指抗日战争D.中国当时正处于战乱和动荡时期

8.

下图是1953—1985年期间农业总产值增长表,表中两次农业总产值增长高峰出现的历史背景分别是(  )

A.国民经济调整、实行家庭联产承包责任制B.开展人民公社化运动、大力发展乡镇企业C.进行农业社会主义改造、实行对外开放D.实行一五计划、建立市场经济体制

9.

《十二铜表法》规定: 对于自己承认或经判决的债务,有三十日的法定宽限期;期满,债务人不还债的,债权人得拘捕之,押其到长官前,申请执行。 下列对这部法律评价正确的是(  )

A.罗马法发展到完备阶段B.维护公民的私有财产C.确立了后世的立法规范D.世界第一部成文宪法

10.

启蒙运动时期,某思想家提出 行政、立法和司法分立,相互制衡,保障公民自由 的理论为西方资本主义国家所推崇。关于这位思想家的相关表述正确的是(  )

A.他是法国启蒙运动的领袖B.他指出人不是达到任何目的的工具C.他主张实行君主立宪制D.他认为人民有权推翻违反民意的统治者

11.

1971年,苏联政府在关于五年计划的报告中说: 商品货币关系在我国具有新的、社会主义的内容。当然,我们要批驳主张用市场调节作用取代国家集中计划的主导作用的各种错误观点。 这表明苏联政府试图(  )

A.废除对企业的指令性计划B.对经济体制进行局部调整C.利用市场来调节国民经济D.允许外国资本家经营企业

12.

现代派美术是第二次工业革命后的产物,反映了当时人们极其复杂的思想感情和极为深刻的哲学思考。下列关于现代派美术说法正确的是(  )
①体现憧憬未来的乐观主义精神 ②重视内心 自我感受 自我表现 ③借助于光和色彩表达个人感受 ④采用夸张变形与抽象的表现手法

A.①②B.①④C.②③D.②④

二、材料阅读

13.

变革与创新是世界文明进步的重要表现。(14分)
材料一 根据《明神宗实录》记载,当时的苏州呈现出这样的境况: 机户出资,机工出力,相依为命久矣
至武宗正德末、世宗嘉靖初 则稍异矣,出贾既多,土田不重,操赀交捷,起落不常。 至嘉靖末隆庆初, 末富居多,本富尽少,富者愈富,贫者愈贫。 到万历时 则迥异矣,富者百人而一,贫者十人而九……金令司天,钱神卓地,贪婪罔极,骨肉相残。

——《中国古代史》

材料二 不习六艺之文,不考百王之典,不综当代之务,举夫子论学、论政之大端一切不问,而曰一贯,曰无言,以明心见性之空言代修己治人之实学。

——《日知录》

(1)概述上述材料所反映的历史现象,并说明其与明清之际儒家思想之间的关系。
材料三 20世纪30年代,美国成立了国家计划署、国家资源管理署等研究机构,对罗斯福的执政方针产生影响。在工业政策方面,规定该行业的生产规模、价格水平、信贷条件、销售定额和雇用工人的条件。并规定工人有权参加工会,挑选自己的代表与资方签订集体合同,规定了最高工时和最低工资。
在财政方面,政府增加公共事业支出。1933—1942年,公共工程共花费170多亿美元,临时吸收了200万—400万失业工人。1933年5月通过《紧急救济法令》,成立联邦紧急救济署,拨出5亿美元作为直接救济金。1935年提出《社会保险法》,在全国范围内推行养老金制度和失业保险制度,起先这一制度只是为退休人员和难民提供补助,后来扩大到残疾人和未成年子女家庭。
二战结束后,美国政府拨巨款兴办原子能工业和宇航工业等新兴工业部门。1946年颁布《就业法》,该法令责成联邦政府负责最大程度的就业、生产和购买力,在财政方面美国的政府采购在国民生产总值中的比重是发达国家中最高的,其中大部分为军事订货。
(2)阅读材料三,以挑战与应对——美国经济政策的调整为主题,对材料进行解读。(14分) 

 2015年习近平主席出访活动一览表  

时间

国家和地区

会议活动

20154

20日至24

巴基斯坦、

印度尼西亚

习近平对巴基斯坦进行国事访问,并赴印度尼西亚出席亚非领导人会议和万隆会议60周年纪念活动。

20155

7日至12

俄罗斯、哈萨克斯坦、白俄罗斯

习近平出席俄罗斯举行的纪念卫国战争胜利70周年庆典并访问俄罗斯、哈萨克斯坦、白俄罗斯。

20157

8日至10

俄罗斯

习近平出席金砖国家领导人第七次会晤和上海合作组织成员国元首理事会第十五次会议。

20159

22日至28

美国

习近平对美国进行国事访问,并出席联合国成立70周年系列峰会。

201510

19日至23

英国

习近平应大不列颠及北爱尔兰联合王国女王伊丽莎白二世邀请。对英国进行国事访问。

(3)依据表中材料,概括新时期中国外交政策的特点。并分析这一特点的原因。

14.

2016年3月2日, 五色炫曜——南昌汉代海昏侯国考古成果展 在北京首都博物馆开展。(8分)
海昏侯墓是我国目前发现的面积最大、保存最好、内涵最丰富的汉代侯国聚落遗址。其墓主人刘贺(是汉武帝刘彻之孙,公元前88年,其父刘髆去世,年仅五岁的刘贺承嗣了 昌邑王 王位。公元前74年,汉昭帝驾崩,膝下无子嗣,在大将军霍光(汉武帝时期曾任侍中,侍奉汉武帝左右)的操纵下,刘贺被拥立为帝,在位仅27天。公元前63年,刘贺被废为海昏侯,移居豫章,建海昏国(今江西南昌)。公元前59年,刘贺去世,史称汉废帝。
已经出土的文物有:五铢钱10余吨五铢近200万枚、实用高等级马车5辆、错金银装饰的精美铜车马器3000余件、一组绘有孔子生平的文字及孔子画像的漆器屏风。考古专家表示,这可能是迄今为止我国发现的最早的孔子画像。
(1)上述材料能够佐证西汉时期的哪些史实?(8分)

15.

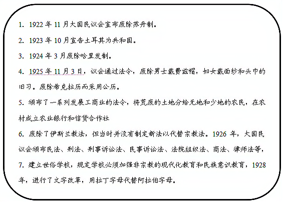
中东地区具有独特的历史文化和地理环境,成为国际社会关注的热点地区。土耳其是中东重要的伊斯兰国家,凯末尔当政时期进行了大刀阔斧的改革。(18分)

(1)依据上述材料,概括凯末尔改革的特点,并推断其对土耳其社会发展的影响。