3932.2015届 北京市丰台区高三下学期统一练习(二)文综历史试题

适用年级:高三级 试卷类型:高考模拟 适用省份:北京市 试卷年份:2015年 题数:15 浏览数:467

一、单选题

1.

夫商君为孝公平权衡,正度量,调轻重,决裂阡陌,教民耕战,是以兵动而地广,民休而国富,故秦无敌于天下。 材料提供的关于商鞅变法的信息有(  )
①除旧布新 ②关注民生 ③国富兵强 ④最为彻底

A.①②③B.①②④C.①③④D.①②③④

2.

商代甲骨文中出现蚕、帛、丝、桑等字(如图),并由此辟生出从 、从 等与蚕丝有关的文字100多个。从中可以得出的认识是商代(  )

A.种桑养蚕现象开始出现B.丝、帛等成为主要衣料C.丝织业有一定程度的发展D.丝织业成为重要的手工业部门

3.

提高皇帝身边近臣的权力来削减原来国家机关的实权是中国古代统治者强化君主专制的一种方式。以下机构的设置能体现这种方式的是(  )

A.枢密院、中书省、军机处B.中朝、内阁、军机处C.中书门下、枢密院、内阁D.中朝、三司、尚书省

4.

理学强调通过道德自觉达到理想人格的建树,强化了中华民族注重气节和德操、注重社会责任和历史使命的文化性格。下列属于这一学派主张的是(  )

A.屈民而伸君,屈君而伸天 B.穿衣吃饭,即是人伦物理
C.富贵不能淫,贫贱不能移,威武不能屈,此之谓大丈夫 D.为天地立心,为生民立命,为往圣继绝学,为万世开太平

5.

台湾义军发表檄文 愿人人战死而失台,决不愿拱手而让台 。这一檄文发布的背景是(  )

A.《南京条约》签订B.《北京条约》签订C.《马关条约》签订D.《辛丑条约》签订

6.

毛泽东思想是伴随着中国革命的历程而形成和不断发展的。下列旅游景点能见证毛泽东思想成熟并被正式确立为中国共产党的指导思想的是(  )

7.

1955年,周恩来在某一国际会议中指出 中国代表团是来求团结而不是来吵架的 中国代表团是来求同而不是来立异的 。这一会议扩大了中国的国际影响,当时的中国(  )

A.社会主义经济体系确立B.文化领域提出双百方针C.形成了合理的工业布局D.三大政治制度正式确立

8.

下列对苏格拉底、柏拉图、亚里士多德思想主张共同点的表述正确的是(  )

A.都具有自由探索的理性精神B.都强调超自然对社会人生的作用C.都重视人的作用而忽视道德D.都是雅典民主制鼎盛时期的产物

9.

下图是17世纪欧洲一本书中所记载的凤梨、马铃薯、木薯的插图,它反映出世界地理大发现(  )

A.促使商路和国际贸易中心转移B.促进了洲际间农业物种的交流C.为欧洲提供了资本的原始积累D.使美洲传统社会遭到灭顶之灾

10.

20世纪30年代前后,美苏两国分别进行了经济政策的重大调整,二者的相似之处是(  )

A.面临内忧外患的困难形势B.利用市场和商品货币关系C.影响了世界经济发展模式D.改善了人民的生活水平

11.

下列对20世纪四、五十年代国际政治形势的表述正确的是(  )
①欧洲资本主义遭到严重削弱 ②亚非拉地区民族独立运动高涨
③社会主义制度超出一国范围 ④社会主义与资本主义阵营对峙

A.①②④B.①③④C.②③④D.①②③④

12.

与下表状况的出现无关的因素是(  )
二战后日本国内生产总值的增长(单位:亿美元)

年份

1952

1955

1960

1963

1966

1968

1970

1974

1976

产值

173

239

431

682

1026

1438

1969

4545

5544

A.马歇尔计划B.重视科技教育C.民主化改革D.利用战争订单

二、材料阅读

13.

法制建设是政治文明的坚实基础。(34分)
材料一 制定宪法与拥立德高望重者为王的理由是相同的。因为,人们始终在求索的就是在法律面前享有平等的权利。因为凡是权利,就应当人人共享,否则就不能算是权利。如果人们能够通过某个公正善良者之手达到自己的目的,他们就心满意足了,但是他们要是没有这样的好运,那就只好制定法律,在任何时候对任何人都一视同仁。

——(古罗马)西塞罗《论责任》

法者,天下之程式也,万事之仪表也。……有生法,有守法(执行法度),有法于法(遵照法度行事)。夫生法者,君也;守法者,臣也;法于法者,民也,君臣上下贵贱皆从法,此谓为大治。

——《管子》

(1)依据材料一,比较《论责任》和《管子》两书对法律认识的异同点。(8分)
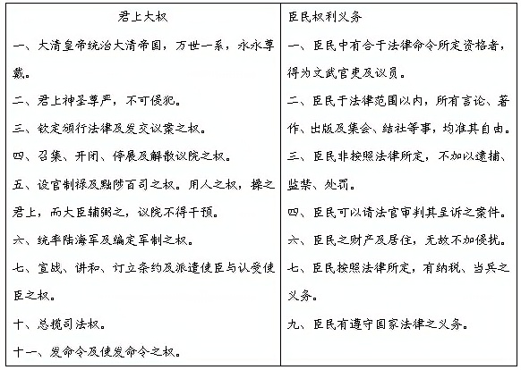
材料二 清政府派五大臣出洋考察宪政后,于1908年颁布了《钦定宪法大纲》,下面是其内容节选。
(2)依据材料二并结合《钦定宪法大纲》颁布的背景,对其进行评价。(12分)
材料三 1563年,伊丽莎白女王颁布了英国历史上第一个适用于所有行业的劳工法。15—17世纪中叶,英国的劳工立法试图通过强力使雇佣双方恪守法律规定,没有体现雇佣双方个人自由选择的可能。1802年,英国议会通过了世界上第一部重要的旨在纺织业中缩短学徒的工作时间和改善他们的工作条件的职业安全卫生法规《学徒健康与道德法》,这是现代劳动法的开端。1833年,英国诞生了第一个有效的工厂法。废除以管制为特点的家长式立法,为劳资关系松绑,成为这一时期英国社会立法的主要内容。从 19 世纪中叶到 20 世纪初,工人获得了与雇主平等的政治与法律地位; 《雇主责任法 》等一系列保护性立法进一步限制了雇主的自由,使其不能再任意侵害工人的利益; 工会的合法地位以及集体谈判的合法性得到确认。1959年英国修正了《工资委员会法》, 提高最低工资标准;1964年颁布了《职业教育法》; 1972年颁布了《劳动合同法》; 1974年颁布了《技术安全和生产卫生法》; 1975年颁布了《就业保障法》等。
(3)依据材料并结合所学,解读英国劳工立法的历程。(14分)
要求:提取信息充分;总结和归纳准确、完整;解释和分析逻辑清晰。

14.

下图是某同学在参观山西平遥古城日升昌票号时搜集的资料。(8分)
(1)根据材料并结合所学,分析山西票号出现的原因和作用。(8分)

15.

京津冀一体化

时间

历史资料

1876

清政府在唐山创办开平煤矿

1878

朱其昂在天津创办贻来牟机器磨坊

1895

康、梁联合在北京参加会试的举人上书

1895

清政府放宽民间设厂限制

1897

严复在天津创办《国闻报》

1912

清帝颁布退位诏书

1917

范旭东在天津创办永利碱厂

1917

《新青年》编辑部迁到北京

1919

五四运动在北京爆发

1924

孙中山北上京津,宣传新三民主义

1949

中国人民政治协商会议在北京召开

(1)京津冀地区在中国近代史上具有重要的历史地位。请以 京津冀地区见证中国近代化进程 为题,选取其中一个方面从上表中选择恰当的材料进行论述。(10分)