3902.2015届 四川省成都市高中毕业班第三次诊断性检测文综历史试题

适用年级:高三级 试卷类型:高考模拟 适用省份:四川省 试卷年份:2015年 题数:14 浏览数:374

一、单选题

1.

西汉中期,一批深知百姓疾苦,能直言极谏的有识之士进入统治阶层。他们入仕的主要路径是(  )

A.军功授爵B.察举制C.九品中正制D.科举制

2.

广东连县一座西晋古墓中,曾出土了一方陶质犁田、耙田模型,水田呈长方形,中间有一田埂将田地分为两块,一块田中有一人用牛犁田,另一块有一人用牛耙地,水田四周筑有拦水田埂,四角有漏斗状排水、灌水设施。据此可知,西晋时当地(  )
①农业生产具有精耕细作的特征 ②曲辕犁技术已经全面推广
③农田配套了合理的水利排灌设施 ④陶制品在社会生活中仍占一席之地

A.①②③B.①②④C.①③④D.②③④

3.

他试图从精神层面化解16世纪的社会危机,强调突出个体道德的自我意识和社会责任感,否定用外在的天理来管束人心。 是(  )

A.程灏B.朱熹C.陆九渊D.王阳明

4.

清朝前期君主专制不断强化,甚至严重 异化 。最能体现 异化 的表现是(  )

A.军机大臣参与决策B.推行密折制度C.内阁负责行政事物D.增加行省数量

5.

1839年林则徐在广州敦促洋人谨守合法贸易,主动上缴鸦片。在遭到外国商人拒绝后,他宣布全面断绝对外通商,封锁烟馆,直至外国人答应交出鸦片。林则徐采取这种 先礼后兵 的策略主要是为了(  )

A.树立平等交往的形象B.扩大对外贸易的需要C.达到禁绝鸦片的目的D.应对敌强我弱的态势

6.

下表为1880—1894年商办企业创办情况统计简表(部分)

行业种类

办厂数

企业平均

资本

企业分布地区

船舶和机器修造

16

625

上海12家,广东2家,津、汉各1

缫丝

97

38392

上海8家,广东88家,烟台1

棉纺织

2

24000

上海2

火柴

11

37345

上海1家,广东3家,其余分散各地

面粉

3

13333

上海、天津、北京各1

印刷

8

12500

上海6家,广东、杭州各1

据此不能得出,这批商办企业(  )

A.创办得益于奖励实业政策B.投资主要集中在轻工业C.规模遥遥领先的是纺织业D.分布具有明显的地域性

7.

某时期的北京大学,极端鼓吹无政府主义的文章经常出现在《北京大学学生周刊》上;亦有一些对马克思主义感兴趣的师生组成研究会公开、自由地研讨。这里的 某时期 是(  )

A.戊戌变法时期B.辛亥革命时期C.新文化运动时期D.土地革命时期

8.

1935年中央红军在川西地区发布的政策中规定: 大家来成立合作社,贩卖布匹、盐巴、粮食,使赤区穷人个个不愁吃穿 商人无论大小在服从苏维埃法令下可自由发展工商业 。该政策(  )

A.脱离了中国革命的实际B.强化了共产国际对中共的影响C.推动了国民大革命的发展D.体现了中共的民主革命纲领

9.

1955年8月,中美大使级会谈举行前,中国政府主动释放了11名在朝鲜战争期间俘获的美国飞行员。后来,会谈经过多次磋商,美方也允许钱学森等中国留学生离开美国。这表明当时(  )

A.中国放弃了 一边倒 政策B.中美两国都试图缓和紧张关系C.美国改变了孤立中国的政策D.中美两国关系开始走向正常化

10.

有学者评价某一改革时说:它彻底肃清了氏族制度的残余,标志着雅典由氏族过渡到国家的整个历史过程的最后完成。这一改革是指(  )

A.梭伦改革B.克里斯提尼改革C.伯里克利改革D.德拉古改革

11.

据下图可以推断出A.B.C三处对应的国家应分别是(  )

A.英、美、法B.美、英、法C.英、法、德D.美、英、德

12.

1952年上演的戏剧《等待戈多》中的 戈多 ,人们望眼欲穿地盼着他到来,但他始终没有露面。他是什么人?要来干嘛?人们为什么等他等等,都是一个谜。该作品创作风格属于(  )

A.浪漫主义B.现实主义C.印象主义D.后现代主义

二、材料阅读

13.

(30分)法律的地位和作用始终是政治生活中的重大问题。阅读材料,回答问题。
材料一 道之以政,齐之以刑,民免(无罪)而无耻(羞耻);道之以德,齐之以礼,有耻且格(规矩)。
(摘自《论语》)
君人者,隆礼尊贤而王,重法爱民而霸。
(摘自《荀子·大略》)
材料二 1912年3月11日,孙中山签署并颁布了由参议院制定的《临时约法》。1921年他却在《五权宪法》中指出: 在南京定出来的民国约法里头,只有 中华民国主权属于国民全体 的那一条,是兄弟所主张的,其余都不是兄弟的意思。 在一次讨论中他又说: 内阁制,纯恃国会,中国本身基础,犹甚薄弱……国会且然,何有内阁?……我以为这个执行约法,只有一年半载的事情,不甚要紧,等到后来再鼓吹我的五权宪法,也未为晚。
(据李伟迪《孙中山与<中华民国临时约法>的制定》等)
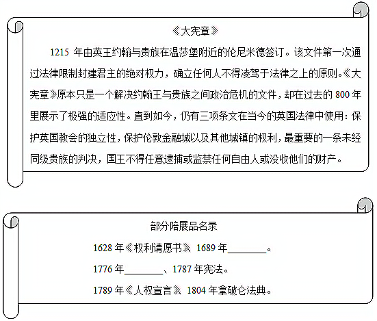
材料三 大英图书馆为纪念《大宪章》签署800周年,开展了主题为 大宪章:法律·自由·遗产 的展览。主办方还从全世界著名的法律文件中选取了陪展品。
(据2015年3月19日《环球时报》)
(1)据材料一,从德(礼)刑(法)关系角度分别指出孔子和荀子政治思想的特点。(4分)
(2)据材料二,概括孙中山对《临时约法》不满意的理由,(4分)结合当时政局,指出他依然签署和颁布《临时约法》的主要原因,(6分)这体现了他怎样的政治品质?(2分)
(3)据材料三并结合所学知识,简释大英图书馆为什么以 法律·自由·遗产 作为展览主题来纪念《大宪章》签署800周年。(6分) 部分陪展品名录 中空白处应补充的法律文件是什么?(4分)任选其中一个补充的文件说明其人选的理由。(4分)

14.

政府政策影响经济发展。阅读材料,回答问题。(22分)
材料一 1824年,英普条约规定两国船只在彼此港口中所征关税平等。法国拿破仑三世统治时期,全面地、大幅度地降低商品进口关税,废除第一帝国以来的关税保护政策;1860年以后,法国还与英国签订一项贸易条约,消除了两国间的贸易壁垒。此后,法国与比利时、德国等欧洲国家签订类似条约,将本国经济完全纳入国际市场。
(据人民版普通高中教科书《历史》必修第二册)
(1)据材料一,指出19世纪西欧国家将本国经济纳入国际市场的举措,(4分)并结合所学知识,分析这些举措对国际贸易发展产生的影响。(8分)
材料二 1952年12月国家计划委员会成立,简称国家计委,下设重工业计划局、燃料工业局、第一机械计划局、第二机械计划局、成本物价局等17个办事机构。1998年国务院机构改革中,将其更名为国家发展计划委员会。2003年国务院机构改革中,将原国务院经济体制改革办公室和国家经济贸易委员会部分职能并入,改组为国家发展和改革委员会,简称国家发改委。
(据《新中国成立以来的历次政府机构改革》)
(2)结合所学知识,指出1952年国家计委成立的背景,(6分)分析并举例说明 计划 二字从国家机构名称中消失对我国改革开放进程的推动作用。(4分)