2025届浙江省志成联盟高三上学期7月基础摸底考试历史试题(纲要上下+选择性必修三册)

适用年级:高三级 试卷类型:摸底考试 适用省份:浙江省 试卷年份:2024年 题数:28 浏览数:495

一、单选题

1.

《礼记》记载: 天子七庙,诸侯五庙,大夫三庙,士一庙 ,这反映了西周时期(  )

A.宗法制下的等级制度B.分封制下的土地分配C.礼乐制度下的音乐规范D.井田制下的农业管理

2.

2020年12月,陕西省考古研究院在西咸新区空港新城发掘了一批唐代纪年墓葬。在其中一座编号为M13的带有围沟和封土的5天井单室砖券墓中,墓道壁画所绘的驯马、牵驼者皆为胡人形象,这反映了(  )

A.中外文化交流频繁B.胡人大量迁徙至中原地区C.中原文化向周边地区扩散D.经济重心南移

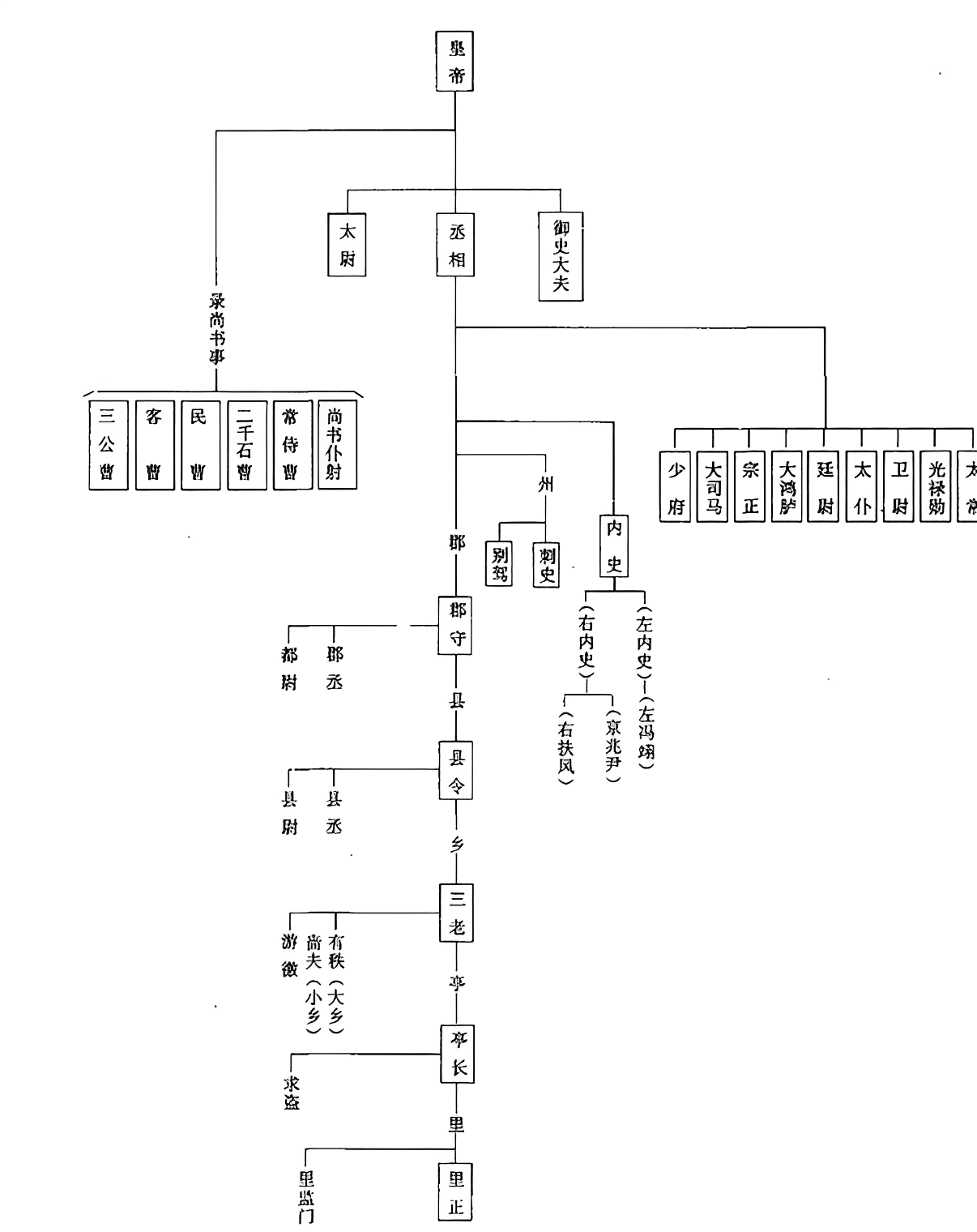
3.

观察下图可知,秦汉时期(  )

A.官僚队伍逐渐壮大B.监察机构仅负责监督中央官员C.地方行政效率不断提高D.行政、军事、监察体系趋于完善

4.

明清时期,江南一些地区出现了 以商贾兴学 的现象,如徽州等地设立义塾,教授子弟,这反映出(  )

A.商人社会地位显著提高B.儒学教育普及到基层C.商业资本开始渗入农村D.科举制度影响减弱

5.

1872年,《申报》报道: 招商局开其端,不数年间,风气为之大开,公司因之云集。 该报道评论的是(  )

A.江南制造总局B.开平矿务局C.轮船招商局D.汉阳铁厂

6.

在中国共产党领导的某次战役中,广大民众高呼: 打倒蒋介石,解放全中国! 这场战役发生在(  )

A.北伐战争时期B.抗日战争时期C.解放战争时期D.土地革命时期

7.

1938年,一幅发表在《抗战漫画》杂志上的作品描绘了中华民族团结一致抵抗侵略的情景,这幅漫画最能体现的主题是(  )

A.《团结就是力量》B.《击退万恶的侵略者》C.《东方的巨人》D.《全民抗战的决心》

8.

新中国成立初期,政府采取了一系列措施以纪念和缅怀革命先烈,这些措施(  )
①弘扬了英勇奋斗的革命传统    ②培育了人民群众的爱国主义情感
③发挥了博物馆的社会教育功能 ④体现了社会主义革命的特点

A.①②③B.①②④C.①③④D.②③④

9.

20世纪50年代,中国提出了一项重要的外交原则,该原则成为了处理国际关系的基本准则,这项原则是(  )

A.一边倒 政策B.和平共处五项原则C.求同存异 方针D.真实亲诚 理念

10.

1978年后,中国农村发生了深刻的变化,其中与农民收入显著增加直接相关的政策是(  )

A.农业合作化运动B.人民公社化运动C.家庭联产承包责任制D.社会主义市场经济体制的建立

11.

某印第安文明以其发达的道路系统而著称,该文明是(  )

A.阿兹特克文明B.玛雅文明C.印加文明D.密西西比文明

12.

从17世纪到19世纪末,伦敦城市不断 膨胀 ,交通也可谓是经历了脱胎换骨的大发展——马车繁荣、轨道扩张、交通配套设施出现、地铁诞生等。但拥堵也在不断 成长 ,始终相伴相生,是困扰城市的 顽疾 。19世纪50年代,面对伦敦交通拥堵问题,英国政府采取的一项重要措施是(  )

A.建立高效的公务员体系B.发展公共交通系统C.限制工厂规模D.大力推广自行车

13.

南北战争是美国历史上一场规模最大的内战,也是工业革命后的第一次大规模战争,南北战争给当时的欧洲观察家留下了深刻印象。列宁认为,南北战争具有 极伟大的、世界历史性的、进步的和革命的意义 。在此期间,林肯政府面临的 更根本的问题 是(  )

A.维护联邦统一B.扩大联邦领土C.废除奴隶制D.改善农民生活条件

14.

1923年,苏俄实行了一项新的经济政策,该政策的特点是将社会主义与资本主义元素相结合,这项政策是(  )

A.战时共产主义政策B.新经济政策C.社会主义工业化D.农业集体化

15.

2023年4月,首届亚洲文化遗产保护联盟大会在中国西安举办,正式成立亚洲文化遗产保护联盟。作为联盟秘书处所在机构,中国文化遗产研究院将持续深化与各国紧密合作,在人员交流、联合考古、保护修复等领域深耕细作,积极推动亚洲国家文化遗产保护领域合作平台的搭建,不断扩大联盟的影响力。近年来,中国积极参与国际文化遗产保护工作,这些举措(  )
①表明全球文化遗产治理机制改革势在必行
③有利于传承民族文化并维护世界文化多样性
②体现了中国守护人类共同财富的责任与担当
④为构建人类命运共同体提供了文化支撑

A.①②③B.①②④C.①③④D.②③④

16.

有考古学家认为,不同文化的 撞击 是文明起源的形式之一。下面示意图中的“Y”形北方—中原文化连接带,在中国文化史上曾是一个最活跃的民族大熔炉。根据该理论,这一时期最有可能在这条文化带发生 撞击 的是(  )

A.仰韶文化、二里头文化B.仰韶文化、红山文化C.二里头文化、龙山文化D.河姆渡文化、大汶口文化

17.

南宋陈亮主张 俱以读书经济为事 ,叶适认为 四民交致其用 ,王守仁强调 四民异业而同道 ,黄宗羲进一步提出 工商皆本 。这些学者的理念(  )

A.挑战了封建的纲常伦理B.反映士农阶层地位逐步下降C.促使重农抑商政策转变D.体现了经世致用的务实精神

18.

中国第一份官方报纸——《北洋官报》,1901年12月25日(距今116年)创刊,是创办最早、最有影响的地方政府官报。这是一份清末创办最早、最有影响的地方政府官报。其内容以政府公报为主,但却不一味地迎合政府,也比较系统地介绍外国社会的情况,刊载外国新闻。该报刊载外国新闻目的是(  )

A.了解世界,挽救危机B.开启民智,实业救国C.分析形势,倡导革命D.传播新知,宣扬民主

19.

13世纪以前,西欧的行会具有明显的开放性,学徒、帮工不论家庭出身,只要合乎资格就可以成为行会成员;13世纪以后,掌握着资本和生产的富人阶层控制了行会,出身贫寒的学徒、帮工面临着更高的入会门槛,行会成员逐渐成为世袭身份。这反映出(  )

A.技术革新速度加快B.市场竞争日益加剧C.城市管理体制逐步完善D.王权对城市的控制加强

20.

在马可·波罗之前,欧洲人只知道丝绸来自神秘东方,并不清楚它原产地的模样。马可·波罗通过分享亲身经历,把来源地具象化。《马可·波罗游记》成为中世纪欧洲最重要的畅销书之一。随后几个世纪,许多探险家、航海家和商人决定追随马可·波罗的脚步,一定要前往马可·波罗所描述的东方。哥伦布发现新大陆,在某种程度上是受到马可·波罗的书和前往中国的愿望影响的。上述材料旨在说明(  )

A.欧洲人长期对东方尤其是中国兴趣浓厚B.马可·波罗指引西方人前往新大陆C.马可·波罗激发欧洲人的中国情结D.《马可·波罗游记》是中世纪欧洲畅销书

21.

2000—2019年全球主要经济体的国内生产总值变化显示(  )

2000—2019年全球主要经济体的部分国内生产总值 (单位: 万亿美元)

经济体/年份

2000

2010

2019

中国

1.21

6.09

14.34

印度

0.47

1.68

2.87

巴西

0.66

2.21

1.84

法国

1.36

2.64

2.72

德国

1.94

3.40

3.86

日本

4.89

5.70

5.08

英国

1.66

2.40

2.83

美国

10.24

14.99

21.43

A.中国在所列经济体中经济增速最快B.区域经济集团化特征显著C.所列金砖国家的经济增量均超过德国D.世界经济格局由一超独大向多极化发展

22.

据史料记载,中国古代某朝代在地方设置了 转运使 ,负责将地方财赋收归中央。这反映了(  )

A.地方行政权力的削弱B.地方财政自主权增强C.中央集权加强的趋势D.地方监察制度的完善

23.

20世纪50年代,中国政府提出了 和平共处五项原则 ,这一原则的提出(  )

A.标志着新中国外交政策的成熟B.旨在打破西方国家的经济封锁C.促进了中美关系的正常化D.加强了与社会主义阵营的关系

24.

20世纪80年代初,中国实行了对外开放政策,设立经济特区,首批经济特区不包括(  )

A.深圳B.珠海C.汕头D.上海

二、材料阅读

25.

以糖观史,溯往知来。阅读材料,完成下列要求。(20分)
材料一
从18世纪中叶开始,糖逐渐成为欧洲不可或缺的商品之一。1750年后,加勒比海地区(尤其是牙买加和巴巴多斯)的甘蔗种植园开始大量生产糖,这些糖随后被运往利物浦港,再分销到整个欧洲。利物浦因此成为了糖贸易的重要中心,带动了当地经济的发展,吸引了大量的商人和船运公司在此设立基地。糖贸易不仅促进了利物浦的城市化进程,也推动了相关产业如糖制品加工、包装材料生产等行业的发展。
材料二
19世纪末期,随着巴西、古巴等新兴产糖国家的崛起以及糖蜜酒精提炼技术的进步,全球糖价大幅下跌,欧洲各国开始寻求糖业的自我保障。1802年,德国化学家安德烈亚斯·马格拉夫发现甜菜可以提取糖分,此后甜菜糖的生产技术迅速发展。1811年,世界上第一家甜菜糖厂在波兰建成。到了19世纪下半叶,法国、德国等国大力发展甜菜糖产业,并通过高额关税保护国内生产,减少了对热带蔗糖的依赖。
材料三
20世纪中叶,随着科学技术的进步和全球化进程的加快,糖类产品的生产和消费模式发生了巨大变化。一方面,糖作为食品添加剂被广泛应用于食品工业;另一方面,健康意识的提高使得人们开始减少糖的摄入量,寻找更健康的替代品。此外,一些发展中国家如泰国和巴西成为了重要的糖出口国,而欧盟和美国等发达国家和地区则通过补贴政策维持着较高的国内糖产量。
(1)根据材料一,分析18世纪中叶利物浦在糖贸易中的地位,并探究这一时期糖贸易对利物浦经济发展的影响。
(2)根据材料二,概述19世纪末期欧洲为应对糖价下跌所采取的措施,并结合所学知识,分析导致19世纪后期糖业危机的主要因素。
(3)根据材料三,分析20世纪中叶以来全球糖类产品消费市场变化的原因,并结合材料一、二、三,探讨18世纪以来糖业在全球化过程中的变化及其启示。

三、开放性试题

26.

阅读材料,完成下列要求。(7分)
材料
《中导条约》(Intermediate-Range Nuclear Forces Treaty, INF Treaty)(1987年12月8日签订)
第一条 双方同意销毁和不再生产、试验或拥有射程在500至5,500公里范围内的陆基巡航导弹和弹道导弹。 第二条 本条约将通过全面有效的核查机制予以执行,包括现场检查,以确保双方遵守条约规定。 第三条 本条约将在双方完成各自国内法律程序后生效,并将无限期有效。但任一方可以在任何时候通过提供六个月书面通知的方式终止条约。
根据上述材料,结合所学知识,请从冷战后期国际安全与军控的角度评价《中导条约》。

四、材料阅读

27.

阅读材料,完成下列要求。(13分)
材料一
在中国古代历史上,各民族之间的交流和融合是一个持续不断的过程。例如,在汉代,随着丝绸之路的开辟,不仅促进了东西方的商品贸易,也加强了汉族与西域各民族的文化交流。到了唐代,开放包容的政策使得中外交往达到了新的高度,大量胡人(泛指北方和西方的游牧民族)进入中原地区,对唐文化产生了深远影响。宋代以后,尤其是元代,蒙古族建立的大一统帝国更是将这种民族交流推向了极致,不仅汉族文化向周边地区传播,同时也有大量外来文化传入中国。这些民族交流对于中国历史的发展起到了重要的推动作用。
材料二
《从中国出发的全球史》是一部从中国历史的角度出发,探讨全球范围内的相互作用和影响的作品。该书强调了不同文化和民族之间的交流对历史进程的影响。其中关于 民族交流 章节的部分目录如下:
·第一节:汉代丝绸之路的兴起与民族交融
·第二节:唐代长安城中的胡人与文化交流
·第三节:宋代海上丝绸之路与南洋的华人社群
·第四节:元代蒙古帝国下的多民族共融
(1)材料一,归纳民族交流在中国古代历史研究中的作用。结合所学,列举三个具体的民族交流实例,并简述其对中国社会文化的影响。
(2)阅读材料二,参照 民族交流 一章,根据所学知识,以唐代为背景,编写一个关于 长安城中的胡人与文化交流 为主题的章节目录。(要求:时空逻辑清晰,表述涵盖史实,包含四节子目)

五、开放性试题

28.

阅读材料,完成下列要求。(12分)
材料
信息革命是指由于信息生产、处理手段的高度发展而导致的生产力、生产关系的变革。
人类的社会活动过程,从某种角度看,就是人类交流信息和应用信息的过程。在人类历史的长河中,人类社会的信息承载形式、信息传递方式、信息处理和利用手段都曾发生过革命性的变化。信息技术随着科技的进步而不断变革,其变革又使人类的生产和生活方式发生了巨大变化,推动人类文明迈上一个又一个新台阶。
现代信息技术对文化传播方式、内容、规模、效果等方面都产生了巨大的影响。计算机与互联网的发明和普及使信息交流与传播彻底突破了时间和空间的限制,为文化的快速传播提供了更为便捷、低成本的物质载体。信息无处不在、无时不有,瞬间便可到达地球村的每一个角落,文化在全球范围内得以交流与共享。人类利用信息的手段发生了质的飞跃,新媒体等技术的广泛应用使文化以文字、声音、图像、视频等更加丰富、灵活、多样化的形式向人们展现。新兴信息技术更是深刻影响着人们生活的方方面面,大大改变了人们的思维方式。正是通过人类文化跨时空的交流与融合,人类社会进入了实时性、多元化的文化共享时代。
共享是文化的基本特征,也是人类文化发展的必然趋势。信息技术促进了人类文化共享的发展,同时也不可避免地带来了多元文化间的复杂关系,引发了文化价值观、文化模式的变化,对人类文化的发展提出了新课题。因此,我们需要去探究如何在人类文化发展过程中化解人与自然、人与社会、人与机器的冲突,共同解决人类文明的难题。
根据材料,结合史实,以 信息革命与人类文化共享 为主题,自拟题目,写一篇历史小论文。(要求:立论正确,史论结合,史实充分,逻辑清晰,表述成文)