2023年四川省甘孜藏族自治州中考历史试题

适用年级:不限年级 试卷类型:中考真题 适用省份:四川省 试卷年份:2023年 题数:23 浏览数:493

一、选择题

1.

图1是商代甲骨文中多次出现的文字。据此可以推断当时(  )

甲骨文

 

 

 

 

现代汉字

图1

A.青铜农具普及B.等级制度严格C.商业贸易发达D.丝织业已产生

2.

秦始皇推行的巩固统一的措施中,有利于不同地区的人们打破方言障碍,方便沟通交流的是(  )

A.开凿灵渠B.统一货币C.规范交通D.统一文字

3.

王羲之书法在继承前人的基础上,独辟蹊径,以生动多变的线条表达自己的精神意境。下列对其代表作(如图2)风格的概括最准确的是(  )

图2《兰亭集序》(局部)

A.飘逸自然B.整齐划一C.雄浑粗犷D.大小一致

4.

唐太宗把君主和百姓的关系比喻成舟与水的关系,强调 水能载舟,亦能覆舟 。下列举措体现了这一观念的是(  )

A.兴建皇家宫殿B.创立科举制度C.减免农民租税D.加强军备建设

5.

他的词 别开生面,成一代之大观 ,开启了豪放派词风,大大提高了词的文学地位。他是(  )

A.白居易B.苏轼C.李清照D.曹雪芹

6.

自郑和下西洋后,中国到南洋(今东南亚地区)去的人日益增多,把中国进步的生产技术和手工业品带到南洋各地……”。这一记述表明,郑和下西洋(  )

A.有利于南洋开发B.巩固了边疆海防C.造成了人口问题D.拓展了明朝疆域

7.

从19世纪70年代起,洋务派开办了轮船招商局、开平煤矿、汉阳铁厂、湖北织布局等民用企业。这些企业的开办(  )

A.培养了近代军事人才B.成功抵制了列强的侵略C.实现了 求富 目的D.推动了中国近代化进程

8.

列强取得了在中国开设工厂、修筑铁路、开采矿山等特权,标志着列强由对华商品输出进入了资本输出的新阶段。这种局面出现在(  )

A.鸦片战争后B.甲午中日战争后C.戊戌变法后D.八国联军侵华后

9.

图3是某学生绘制的反映《辛丑条约》签订后清政府与列强关系的漫画。漫画旨在说明(  )


图3 扯线木偶

A.西方列强军事实力异常强大B.清政府沦为了 洋人的朝廷 C.中西礼仪文化存在巨大差异D.清政府开启了学习西方历程

10.

表1反映的主题是(  )

时间

事件

1919

《新青年》刊载了李大钊的文章《我的马克思主义观》

1920—1921

北京、上海、武昌、长沙等地成立了共产党早期组织

19208

《共产党宣言》中文全译本出版

19217

中国共产党第一次全国代表大会在上海开幕

表1

A.中国共产党的成立B.新文化运动的兴起C.工人运动迅速发展D.社会主义成为现实

11.

《过雪山草地》歌词中写道: 红军都是钢铁汉,千锤百炼不怕难。雪山低头迎远客,草毯泥毡扎营盘。风雨侵衣骨更硬,野菜充饥志越坚。官兵一致同甘苦,革命理想高于天。 歌词蕴含的精神是(  )

A.红船精神B.长征精神C.延安精神D.大别山精神

12.

据历史学家刘大年研究,从1931年九一八事变到1945年日本宣布无条件投降为止,日军出国作战共伤病战死287.4万人。其中,89万余人死于太平洋战争,多达198.4万人死于中国战场。这表明,中国战场(  )

A.始终坚持了积极进攻的作战策略B.是世界反法西斯战争的东方主战场C.是日军对外侵略扩张的唯一战场D.得到盟军援助的大量先进武器装备

13.

图4、图5两位英雄人物的壮举体现的共同精神是(  )


4 黄继光


5 邱少云

A.开天辟地、立党为公B.自力更生、丰衣足食C.实事求是、开拓创新D.保家卫国、不怕牺牲

14.

表2所示1978年以来我国粮食生产变化的主要原因是(  )

年份

1949

1978

1998

2018

中国粮食总产量单位 :亿吨

1.13

3.05

5. 12

6.58

中国人均粮食占有量单位:公斤

209

317

411

471

表2

A.封建制度的废除B.改革开放的推进C.欧美国家的援助D.福利政策的推行

15.

恩格斯曾告诫说: 以为人们可以到马克思的著作中去找一些不变的、现成的、永远适用的定义 是一种 误解 。这一 告诫 旨在强调,马克思主义(  )

A.指导了巴黎公社的成功B.是不断发展的开放的理论C.抨击了殖民主义的罪恶D.鼓舞了亚非人民解放斗争

16.

日本明治维新时期,人们争穿洋服,食牛肉,以为时髦;官员着礼服,佩绶带,俨然洋人。这反映了明治维新的特点是(  )

A.立足本土文化B.以西方为榜样C.军国主义浓厚D.改革比较彻底

17.

科学研究的突破并迅速应用于工业生产,推动了电力工业、石油化学工业、汽车工业等新兴产业部门的诞生。 这一现象发生在(  )

A.第一次工业革命时期B.美国罗斯福新政时期C.第二次工业革命时期D.第二次世界大战时期

18.

1917年11月8日,当俄国人民醒来,在街头看到这样一则布告:(  )

临时政府已被推翻,国家政权业已转到彼得格勒工兵代表苏维埃的机关,即领导彼得格勒无产阶级和卫戍部队的军事革命委员会手中。

——彼得格勒工兵代表苏维埃军事革命委员会

A.彼得一世改革成功B.苏德战争正式爆发C.十月革命取得胜利D.两极格局正式形成

19.

图6为某历史教材中 第二次世界大战 部分的目录,其中第二节的标题应为(  )

第一节 第二次世界大战的全面爆发及其初期阶段

第二节 ____________________

第三节 第二次世界大战的转折

第四节 第二次世界大战的结束

图6

A.德国突袭波兰B.诺曼底登陆成功C.反法西斯同盟形成D.德国无条件投降

20.

近年来,美国采取了诸多贸易保护政策,如从多边贸易转向双边贸易,退出多个国际组织,对中国发动贸易战,限制本国企业的对外投资等。这些举措(  )

A.阻碍了经济全球化进程B.导致了美国经济迅速衰落C.加速了两极格局的终结D.推动了国际新秩序的建立

二、材料题

21.

阅读材料,回答问题。(5分)
材料一  子曰: 三人行,必有我师焉。择其善者而从之,其不善者而改之。

——摘自《论语十则》

(1)材料一体现了孔子怎样的品质?(1分)我们该如何学习这一品质?(1分)
材料二  自2004年全球第一所孔子学院建立以来,孔子学院在世界范围内发展迅速,成为世界认识中国的一个重要平台。各地孔子学院纷纷开展汉语教学、汉语教师培训,以及体验中国传统文化活动,如包饺子、中医入门、剪纸、春节、太极拳等,推动了中国与各国的友好交往和文化交流。

——据高远《新时代孔子学院的文化传播理念》等

(2)根据材料二并结合所学知识,谈谈孔子学院在各国设立的积极意义。(3分)

22.

阅读材料,回答问题。(5分)
材料  表3台湾大事记(部分)

时期

史实

1281

元朝设立澎湖巡检司,负责管理澎湖和琉球

1662

郑成功打败荷兰殖民者,收复台湾

1684

清朝在台湾设一府三县,隶属福建省

1885

清朝设置台湾行省

194312

中、美、英三国政府发表《开罗宣言》,明确规定:日本所窃取的中国之领土,例如中国东北、台湾、澎湖列岛等,必须归还中国

19457

中、美、英三国共同签署,后来苏联参加的《波茨坦公告》,重申开罗宣言之条件必将实施

197110

26届联合国大会通过第2758号决议,明确了中华人民共和国在联合国的一切合法权利,不存在两个中国一中一台的问题

中华人民共和国成立以来

180多个国家先后同中国建立了外交关系,均承认只有一个中国,中华人民共和国政府是中国的唯一合法政府,台湾是中国的一部分

——据张海鹏、陶文钊主编《台湾史稿》、齐世荣《世界史·现代史编》

(1)根据表3,指出我国古代中央政府首次在台湾地区建立的行政机构名称。(1分)
(2)运用表3史实,结合所学知识说明 台湾是中国领土不可分割的一部分 。(4分)

23.

近代以来,不同国家的现代化道路呈现不同特点。阅读材料,回答问题。(10分)
材料一  工业革命后,英国依靠重炮和商品打开了其他民族国家闭关自守的大门,在亚洲、非洲、北美洲和大洋洲占领大量殖民地,建立起庞大的 日不落 殖民帝国。

——摘编自徐蓝《世界近现代史(1500—2007)》

(1)根据材料一,概括英国崛起的突出特点,并结合所学知识简述其影响。(4分)
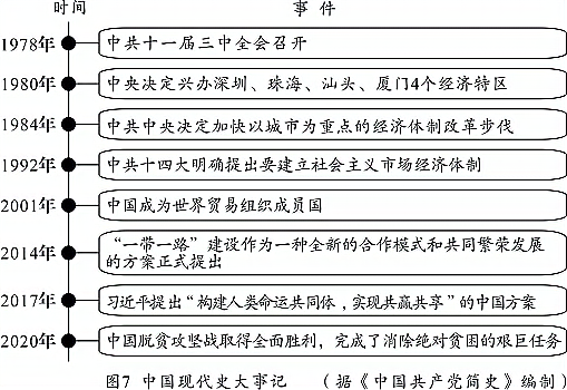
材料二
(2)根据材料二,指出中国实行改革开放的标志性事件。(1分)
(3)根据材料二,提炼一个观点或看法,并结合所学知识加以阐述。(5分)(要求:观点明确,史论结合,条理清楚。)