2023届上海市金山区高三第一学期质量监控历史试题(4)【纲要上下+选择性必修三册】

适用年级:高三级 试卷类型:月考测试 适用省份:上海市 试卷年份:2023年 题数:4 浏览数:245

一、材料阅读

1.

货币中的历史
小明在历史课上了解到:随着社会经济的发展,商品交换演进到一定程度,货币产生了。为了进一步了解货币的发展史,小明来到博物馆作进一步的探究。
(1)在博物馆内,小明搜集到上述几种货币,按照货币出现的时间顺序对其进行排列。
①_____②_____③__④____⑤_____⑥_____
(2)小明在梳理时间轴后,想邀你一起完成这些货币背后相关历史的探索:
①试列举B货币流通时期与之并存的两个少数民族政权:_______、_______。
②D货币使用时期,中国巩固统一多民族封建政权的措施有( )(双选)(涂字母)
        A.盐铁官营 B.统一度量衡
        C.推行郡县制 D.摊丁入亩
        E.设置三省六部
(3)萨珊王朝时期,E货币可能会流通至哪些帝国?(双选)(涂字母)( )
        A.罗马帝国 B.奥斯曼土耳其帝国
        C.蒙古帝国 D.拜占庭帝国
        E.亚历山大帝国
(4)作为固定充当一般等价物的特殊商品,随着人类社会的发展,货币也在不断演进。小明在研究这些货币时,对其中部分货币按一定标准进行了归类:

货币来源

对应货币

货币材质

对应货币

天然货币

①(单选,涂字母

金属货币

③(多选,涂字母

人工货币

②(多选,涂字母

纸质货币

④C

2.

众说秦始皇对历史人物的看法往往仁者见仁智者见智,对秦始皇的评价即是一例
材料一
仁义不施而攻守之势异也。秦王怀贪鄙之心,行自奋之志,不信功臣,不亲士民,废王道而立私爱,焚文书而酷刑法,先诈力而后仁义,以暴虐为天下始。

——(汉)贾谊《过秦论》

材料二
三代至秦,混沌之再辟者也,其创制立法,至今守之以为利,史称其 得圣人之威 周王道穷也,其势必变而为秦,举前代之文制,一切铲除之,而独持之以法。

——(明)张居正

材料三
在我看来,秦始皇是中国封建统治阶级中的一个杰出的人物。我说秦始皇是中国封建统治阶级中的一个杰出的人物,不是因为他是一个王朝的创立者,而是因为他不自觉地顺应了中国历史发展的倾向,充当了中国新兴地主阶级开辟道路的先锋,在中国历史上,消灭了封建领主制,开创了一个中央集权的封建专制主义的新的历史时代。

——翦伯赞(当代马克思主义史学家)

(1)上述材料中涉及了秦始皇哪些方面重要事迹?
(2)材料二所说的周王道穷的主要表现是
        A.华夷交融 B.礼崩乐坏
        C.百家争鸣 D.平王东迁、西周灭亡、东周开始
(3)材料三认为秦始皇 不自觉地顺应了中国历史发展的倾向 ,谈谈你对当时 中国历史发展倾向的理解
(4)三则材料分别对秦始皇作出了怎样的评价?
(5)为什么三则材料对秦始皇有不同的评价?

3.

福特的创新
某班同学在学习工业革命后,从最早的量产福特T型车着手,开展汽车生产发展历程的小课题探究。
(1)《美国创新史:从蒸汽机到搜索引擎》书名中提及的 蒸汽机 在英国开始被普及推广使用的时间大约是(单选)(涂字母)( )
        A.18世纪初 B.19世纪初 C.19世纪末 D.20世纪初
(2)福特汽车量产是美国工业水平的体现,同期在国际上工业实力突飞猛进的另一国家是(单选)(涂字母)( )
        A.英国 B.法国 C.德国 D.俄国
(3)上述四则材料中能形成史料互证的两则是(双选)(涂字母)( )
        A.材料一 B.材料二 C.材料三 D.材料四
(4)试分析材料二、三、四对探究 福特的创新 的史料价值。
(5)根据材料四并结合所学,从工业生产和城市生活的视角,简要分析 福特的创新 所带来的影响。

4.

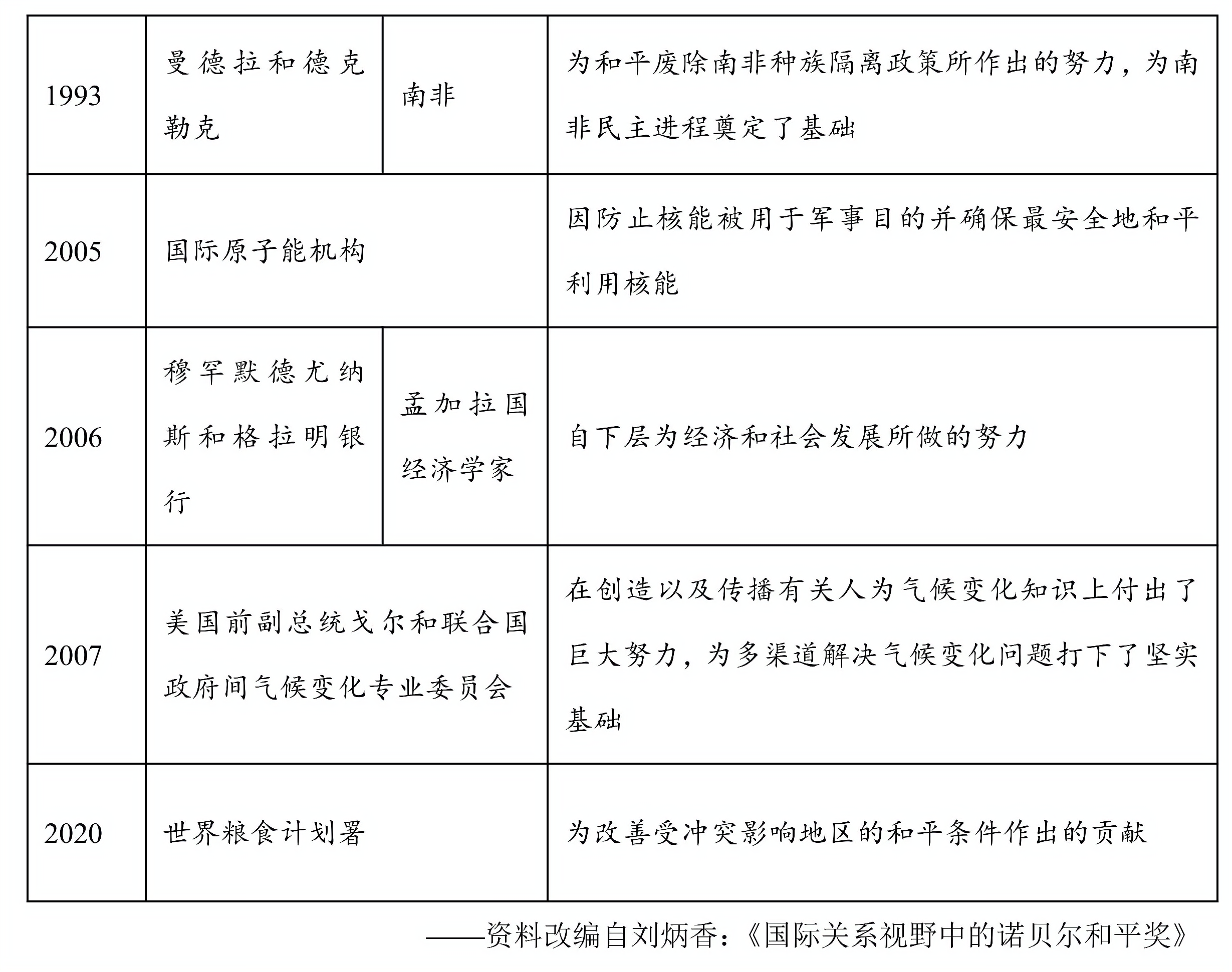
诺贝尔和平奖的变迁
诺贝尔和平奖自1901年首次颁发,至今已经有120年的历史。其宗旨在于奖励对世界和平有贡献的人或组织,从而推进世界和平进程。以下为诺贝尔和平奖得主信息节选。

(1)斯大林(列宁)国际和平奖的设立与终止,反映了怎样的国际格局变化?
(2)根据材料,概括百年来诺贝尔和平奖的变化趋势。
(3)根据材料和所学知识,说说你对百年来诺贝尔和平奖变迁的看法。