2022届山东省济宁市高三上学期期末质量检测历史试题

适用年级:高三级 试卷类型:期末考试 适用省份:山东省 试卷年份:2021年 题数:19 浏览数:1215

一、单选题

1.

近年来,南方许多地方出土了西周的铜器(图1)它们的出土意味着西周(  )

图1

A.文化的影响波及到长江流域B.对江南开发做出突出贡献C.在南方建立了严密政治统治D.注重对南方进行文化渗透

2.

在汉代的政治语汇中,常可看到 拨乱反正 的说法,表1为其中的某些叙述。它表明拨乱反正的核心是(  )

表1

内容

出处

刘邦去世后,群臣赞美他拨乱世反之正,平定天下

《史记·高祖本纪》

高皇帝拨乱世反诸正

《史记·三王世家》

拨乱诛暴,平定海内,卒践帝诈,成于汉家

《史记·秦楚之际月表》

汉兴,拨乱反正,日不暇给

《汉书·礼乐志》

A.结束农民战争B.否定秦代暴政C.继承秦的制度D.消除地方割据

3.

史料可作为研究历史的证据。据《后汉书·章帝纪》,章帝曾在诏书中说: 前世举人贡士,或起甽亩,不系阀阅。 李贤的注称: 言前代举人,务取贤才,不拘门地。 由此可以判定当时(  )

A.科举制度已初具雏形B.阀阅之家享有一定选举特权C.政治环境较为黑暗D.世家大族垄断官员的任命

4.

与唐前期相比,9世纪之后长安城的格局发生了很大的变化,逐渐开始了从 象法天地 政治之都向世俗生活之都的转变。推动这种转变发生的根本因素是(  )

A.商品经济的发展B.经济重心的南移C.世界交流的加强D.坊市界线的淡化

5.

1370年,明政府设立惠民药局,在各府设提领,州、县设官医。同时,明政府还下令设养济院,收养鳏寡孤独废疾不能自存之人。明政府的这些举措旨在(  )

A.完善社会保障体系B.加强基层社会管理C.维持社会秩序稳定D.促进社会公平公正

6.

1884年,清政府宣布设立新疆行省,正式废除了从1760年统治新疆以来一直实行的间接统治方式和传统的民族隔离政策,使新疆地区脱离了藩部体制。这一举措体现出清政府(  )

A.重视边疆地区开发B.力图加强对地方政府控制C.关注民族地区发展D.尝试建设近代多民族国家

7.

图2为《赵元成笔记》1912年所记内容的摘抄。这反映出他(  )

廿四日庚午(424

晴。……阅《民权报》,国务员陆续抵京,统一政府于廿二日成立,参议院亦于是日行开幕礼。大局已定……惟诸公是赖,想素负时望,定能不负人民委托也。

三十日丁卯(620

晴。……阅《民权报》。唐总理前日赴津,追逼不返。同盟会国务员拟一律辞职,政界内讧甚烈。……数月以来,于体国经野、安内御外之策,毫末无所表见……

图2

A.对新式传媒的重视B.对共和政体的追求C.对当时政局的忧虑D.对北洋军阀的不满

8.

图3为1937年8月上海工厂联合迁移委员会发表的《迁移须知》部分内容。其 迁移 是为了(  )

◇凡中国国民所投资之工厂,均可一律迁移

◇迁移目的地为武昌,如有相当理由……亦得迁入其他内地

◇各种工厂迁移内地,由政府给予相当津贴

图3

A.改善工业部门B.以沿海带动内地发展C.保护民族工业D.奠定持久抗战的基础

9.

与1947年《中国土地法大纲》相比,新中国对土改政策进行了调整(表2)其调整基于(  )

表2

文件

《中国土地法大纲》(1947

《中华人民共和国土地改革法》(1950

调整内容

对富农

征收富农多余土地财产

保存富农经济

对中农

彻底平分中农的土地

中农的土地完全不动

对地主

没收地主财产

除没收土地、耕畜、农具、多余粮食及其在乡村多余的房屋外,其他财产不予没收

A.彻底废除封建剥削制度的需要B.工业化建设的实际需要C.减少改革阻力稳定社会的需要D.完成民主革命遗留任务的需要

10.

1981年,国务院决定国家基本建设投资,凡具有还款能力的企业都由财政拨款改为银行贷款,简称 拨改贷 。1985年起所有预算内基建投资全部实行拨改贷。 拨改贷 的实施(  )

A.扩大了地方权限B.活跃了市场经济C.明确了经济责任和利益D.解决了中央与地方的分配关系

11.

公元前18世纪,古巴比伦王国的国王汉谟拉比颁布的法典明确规定: 若一个人典当东西,处理手续完成前,他必须订立一份有见证人签名的契约。 该规定旨在(  )

A.规范经济行为B.完善法律体系C.解决商业纠纷D.促进对外交流

12.

公元前4世纪后期,亚历山大率领他的军队每征服一地就建造城市和城镇,然后从家乡招募希腊人来组成新城市的统治集团,他鼓励希腊人同当地人通婚,成千上万的希腊人到希腊-马其顿控制下的国家寻求成名和发财的机会。这一做法产生的影响是(  )

A.稳固了亚历山大帝国的统治B.造成了不同文化交织的混合文化产生C.导致了西亚文明特色的消亡D.开启了东西文明交流融合历史的序幕

13.

1789年8月,法国议会发布的《人权宣言》宣称, 法律是公共意志的体现 ,人民可以参与立法,但也有绝对守法的责任。其规定体现了(  )

A.伏尔泰 开明 君主制的主张B.孟德斯鸠司法独立的追求C.康德 人非工具 的内涵D.卢梭社会契约论的理念

14.

19世纪的空想社会主义者关怀处于弱势的工人阶级,提出了种种改造社会的设想,马克思认为他们是不切实际的 乌托邦社会主义 。马克思的论断主要是基于空想社会主义者(  )

A.没有触及资本主义制度的弊端B.反对开展暴力斗争C.缺乏社会实践意识D.提不出合理的社会改造方案

15.

1947年6月,英国公布《蒙巴顿方案》,同意印巴分治。其主观动机是(  )

A.力求最大限度保持在印度地区的影响力B.缓和印度人民的反英斗争情绪C.顺应世界殖民体系趋于崩溃的历史潮流D.调整战略以加强同苏联的对抗

二、开放性试题

16.

大运河是中国人民创造的举世瞩目的工程。图4、图5分别为隋朝和元朝的大运河。阅读材料,回答问题。(14分)
材料

图4 图5

比较图4和图5,指出两条运河的异同并分别说明其成因。(14分)

三、材料阅读

17.

近代中国对外称词的演变是社会变迁的一个缩影。阅读材料,回答问题。(10分)
材料

对外称词的嬗变

1860年前

1860年后

红毛,红毛番,红毛番种,西夷,洋夷,西洋夷,番人,他国夷,外夷

西洋人,西国人,欧人,洋人,西人,西土,洋妇,洋客,外国人

西夷,各夷,诸番,杂番,外夷

泰西,西洋,西方,各国,诸国,列国,外邦,外洋,外国,外域

海外诸番

西洋各国,欧美各国,西洋国,泰西诸邦

英夷,法夷,米夷

英国人,法国人,美国人

夷船,夷舶,夷炮

洋船,洋舶,洋炮

夷学,夷技

西学,西法,洋技

夷政,夷俗

西政,西俗

夷情,夷务,夷事

西情,西事,洋务,外务

华夷,夷夏

中外,中西

——据方维规《概念的历史分量》

概括指出1860年后中国对外称词发生的变化,并分析该变化产生的历史影响。(10分)

四、开放性试题

18.

20世纪初期曾一度出现了 黄帝热 。阅读材料,回答问题。(13分)
材料

黄帝热

黄帝热 始兴于1903年的东京。具体来说, 黄帝热 的兴起表现在如下各方面:采用黄帝纪年的刊物的出现;黄帝肖像画的制作及流传;有关黄帝事迹论说的出版等。
首揭黄帝纪年刊物的是留日江苏同乡会于东京发行的《江苏》月刊杂志。创刊于1903年4月的《江苏》,未经任何解释,从第3期(同年6月)起,就将其底页发行日期,从此前的 光绪二十九年 变更为 黄帝纪年四千三百九十四年 。第3期的卷头,同时还登出了黄帝的写实画像。印有黄帝像页的背面,更附有赞辞: 帝作五兵,挥斥百姓,时维我祖,我膺是服,亿兆子孙,皇祖贰兹,我疆我里,誓死复之。 这幅相貌堂堂的黄帝像,似乎远比其他黄帝像更受当时中国人的青睐,不仅迅速为《黄帝魂》(1904年1月)、《国粹学报》(第3期,1905年4月)等所复制及转载,更被原样袭用于中国同盟会的机关刊物《民报》的创刊号(1905年11月)。

《江苏》中的黄帝画像

——据【日】石川祯浩《中国近代历史的表与里》

提取材料信息,对 黄帝热 现象进行合理的解释。(13分)(要求:表述成文,叙述完整;立论正确,史论结合;逻辑严密,条理清晰。)

五、材料阅读

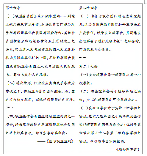
19.

阅读材料,回答问题。

谁更有效?

国联和联合国都是为维护国际和平与安全而建立的国际组织。二者在履行这一职能时,哪一个更有效呢?
材料一

国联和联合国的相关规定

材料二

国联与中国问题


材料三

联合国与朝鲜问题

(1)材料一中的史料对所研究的问题有何价值?(2分)
(2)结合材料一、二,说明联合国取代国联是否有其必然性。(6分)
(3)材料三中的两则史料对联合国作用的认识是否矛盾,为什么?(4分)
(4)若要进一步认识联合国在维护世界和平与安全方面的作用,还需要做哪些方面的探讨?试举两例加以说明。(4分)
(5)综合上述材料,在历史研究中选择史料时,应注意哪些问题?(2分)