8199.北京市房山区2020年高考第一次模拟测试历史试题

适用年级:高三级 试卷类型:高考模拟 适用省份:北京市 试卷年份:2020年 题数:20 浏览数:402

一、单选题

1.

许倬云讲 周人诸侯的上层有了共同的文化。春秋战国时代,因社会上层文化的下达,浸润于社会下层,使周文化成为华夏文化。 根据材料,对春秋战国时代文化理解准确的是(  )
①继承了周人的文化   ②受社会变革的影响   ③各国文化完全相同   ④社会上层垄断文化

A.①②B.①③C.①④D.②③

2.

从西域传入的粉食方法,东汉时已普及,文献中的汤饼,即今日的面条。大麦、小麦与黍稷稻逐渐成为我国北方的主要食品。引发这一饮食文化革命的特定历史条件是(  )

A.北方气候变化B.丝绸之路开通C.人口经常流动D.食品种类繁多

3.

下列对图示所反映的中国古代官制的表述正确的是(  ) 

A.三省长官只是跪受笔录,上传下达B.中书省是最高行政机关,大权独揽C.门下省是执行机构,不参与任何决策D.三省职责分工明确,提高了行政效率

4.

下列选项中史实与结论之间逻辑关系正确的是(  ) 

史实

结论

A

免役法:政府向不服役的人,收免役钱,雇人服役

保证了农业生产时间,增加政府收入

B

宋朝打破市、坊界限,商业活动不受时间限制

宋朝政府不再监管商业交易活动

C

顾炎武提出人君之于天下,不能以独治也

体现了近代分权制衡的民主思想

D

李时珍写成药物巨典《本草纲目》

18世纪以前中医药学系统总结

5.

小说在魏晋时期以描述奇人怪事为主,元末明初出现了弘扬历史英雄人物的长篇章回体小说,明清时期商人、市井游民和妇女常常成为小说的主人公。这些变化说明我国古代小说(  )

A.呈现平民化、世俗化的趋势B.元末明初小说逐渐走向没落C.内容虚构对历史研究无价值D.全面体现了古代文学的变化

6.

读图,判断下列序号与历史信息对应正确的是(  ) 

A.清政府在①签订条约割让九龙司地方一区B.农民阶级在②建立政权与清朝对抗C.革命党人在③发动反清武装起义D.维新派梁启超在④创办《时务报》

7.

1918年11月,李大钊在《庶民的胜利》中指出: 这劳工的能力是人人都有的,劳工的事情是人人都能做的。劳工主义的胜利也是庶民的胜利。 1920年9月,陈独秀在《谈政治》中提出 用革命手段建设劳动阶级的国家。 据此判断(  )

A.马克思主义与中国工农运动密切结合B.中国先进知识分子宣传马克思主义理论C.明确提出了在中国建立共产主义社会D.这一时期中国人普遍接受了马克思主义

8.

毛泽东的一首六言诗: 山高路远坑深,大军纵横驰奔。谁敢横刀立马?唯我彭大将军。 下列与 彭大将军 直接相关的是(  )
①太原会战   ②百团大战   ③淮海战役   ④抗美援朝战争

A.①②B.①③C.②③D.②④

9.

新中国成立以来,中国共产党不断推进国家治理体系与治理能力现代化。下列与此相关的历史事件,按时间顺序排列正确的是(  )

A.政治协商制度形成→确立社会主义制度→召开第一届全国人大→提出民族区域自治制度
B.提出民族区域自治制度→人民代表大会制形成→提出 一国两制 →建立村民自治制度
C.颁布第一部社会主义类型的宪法→制定 一五计划 →确立社会主义制度→建立村民自治制度
D.召开第一届全国人大→制定 一五计划 →形成中国特色社会主义法律体系→提出 一国两制

10.

1978年我国农村贫困人口有2.5亿,2012年末减少至9899万人,截止到2019年末减少至551万人;农村贫困发生率从2012年的2%下降至0.6%,累计下降9.6个百分点。以上数据变化的主要原因有(  )
①实施改革开放   ②政府安居工程   ③精准扶贫政策   ④城市人口增加

A.①②B.①③C.③④D.①④

11.

下列图表为马克垚主编《世界文明史》(上)的部分目录,据此推断,横线空白处应填写(  ) 

第一编 农业文明时代

第一章 古代西亚文明   第二章 古代埃及文明

第三章 古代印度文明   第四章 古代中华文明

第五章 古代希腊文明   第六章             

……

A.工业文明时代B.古代爱琴海文明C.两河流域文明D.古代罗马文明

12.

1720年法国马赛大瘟疫爆发后,法国政府规定马赛与普罗旺斯市民不能和其它地方的人有任何来往,否则会被处以死刑,1722年瘟疫得到控制。随着对美洲贸易扩张,马赛经济恢复,1765年马赛人口也达到瘟疫前的水平。根据材料与下图,下列说法正确的是(  ) 
普罗旺斯实施隔离的 鼠疫墙 遗址

A.瘟疫爆发于法兰西第一帝国期间B.瘟疫直接导致七年战争法国失败C.法国政府强力干预遏制瘟疫蔓延D.对美洲扩张引发了美国独立战争

13.

1889年《大日本帝国宪法》

1908年《钦定宪法大纲》

天皇召集议会,其开会、闭会、停会及众议院之解散,皆以天皇之命行之

君主召集、开闭、停展及解散议会之权

天皇宣告戒严。戒严要件及效力,由法律规定

君主宣告戒严之权。当紧急时,得以诏令限制臣民之自由

日本臣民之所有权不得侵犯;臣民于法律规定范围内有居住及迁移之自由

臣民之财产及居住,无故不加侵扰;臣民有遵守国家法律之义务

阅读上表中两部宪法的内容节编,可以看出两部宪法(  )
①分别维护了各自国家君主的权力   ②不同程度体现人权与法治精神   ③日本的议会制立宪君主政体确立   ④清朝臣民相对日本臣民更自由

A.①②B.②③C.②④D.③④

14.

一位亲历者在《震撼世界的十天》中讲到,1917年俄国革命布尔什维克党的成功体现在他们 实现了最基层百姓普遍而又单纯的愿望。 下列可以印证材料观点的是(  )

A.建立了世界上第一个社会主义国家B.通过了《和平法令》与《土地法令》C.苏俄实行余粮收集制取代粮食税D.农民加入集体农庄,实行农业集体化

15.

与下列历史时间轴方框处事件对应正确的是(  )

A.①丘吉尔发表 铁幕 演说 ②世界多极化趋势出现B.①经济互助委员会成立 ②一超多强局面出现
C.① 杜鲁门主义 出台 ②世界多极化趋势出现D.①欧洲九国情报局成立 ②一超多强局面出现

二、材料阅读

16.

岳麓秦简(8分)
材料一
(1)阅读材料一,对岳麓秦简的可靠性及内容特点进行说明。(5分)
材料二 岳麓秦简中律令简册在1000枚以上,其中律文约占1/4,令文约占3/4。在岳麓秦简新出现的秦律篇名中,10种见于睡虎地秦简,4种则未见,如奉敬律,第一次见到。岳麓秦简新增的秦律条文大多也是首次面世。秦令在传世文献中,缺乏存在的确切证据。岳麓秦简不仅包含有大量的令文,而且这些令大多是比较完整的,往往还带有令名。岳麓秦简律令有细节性规定,反映当时社会政治、经济、法律及习俗等情况。
(2)阅读材料二,分析岳麓秦简的研究价值。(3分)

三、开放性试题

17.

世界视阈下的明清经济(10分)
材料一 1400—1800年在世界环球贸易中,外国人包括欧洲人,为了与中国人做生意,不得不向中国支付白银。由于中国手工业的发展,凭借丝绸、瓷器等产品在国际市场上的竞争力,与任何国家进行贸易都是顺差。到1800年,中国在世界上仍具有异乎寻常的、巨大的和不断增长的生产能力、技术、生产效率,这是世界其它地区都望尘莫及的,以致中国能够把世界生产的白银(当时的世界货币)的一半吸引去了。

——摘编自贡德·弗兰克《白银资本》

材料二 明清时期,垦田面积的大量增加与成倍增加的人口相结合,传统农业经济发达。社会分工日益扩大,东南出现大量的工商业城镇,商品交换频繁,白银成为市场通行货币。清朝前期全国经济发展到历史新的水平。但这一时期经济发展并没有突破传统的政治体制、社会结构与传统思想的框架。正当西方国家迈入现代工业社会的时候,中国经济前进的脚步显得迟滞。

——摘编自张岂之《中国历史·元明清卷》

从明清时期中国与世界经济发展的角度,分别提炼材料一、材料二的观点。任选上述一种观点,结合材料与所学进行论述。(要求:围绕观点,史实正确,史论结合,表达准确,逻辑清晰)(10分)

四、材料阅读

18.

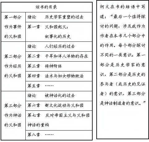
历史与历史解释(12分)
材料一 美国学者柯文曾写过《历史三调:作为事件、经历和神话的义和团》一书,英文名称:HistoryinThreeKeys:TheBoxersAsEvent,Experience,andMyth.
(1)指出材料一作者从哪些方面关注了对义和团运动的评述,并说明其意图。(5分)
材料二 卡尔·波普尔说: 不可能有 事实如此 这样的历史,只能有历史的各种解释。 托波尔斯基认为历史解释分为:一是 描述性解释 ,通过叙述历史事实回答 是什么 的问题;二是 发生性解释 ,指出给定现象的起源,回答 是怎样发生的 ;三是 结构性解释 ,说明某一现象在给定结构中的位置,如某一事件的意义和作用;四是 定义性解释 ,给现象提供定义,回答 是什么 为什么 的问题;五是 因果性解释 ,说明现象的原因。

——摘自李剑鸣《历史学家的修养与记忆》

(2)请从材料二中任意选择一种 历史解释 ,解释19世纪40至70年代中国经济结构的变动。(7分)

五、开放性试题

19.

儒学的传播与挑战(10分)
材料 19世纪与20世纪初期,儒学在中西方社会变革中不断传播又遇到诸多挑战。

阶段

中国

西方

第一阶段19世纪

19世纪末,康有为写成《新学伪经考》和《孔子改制考》。前者认为东汉以来独尊为儒学正宗的古文经,是刘歆为王莽篡汉而伪造的新学,湮没了孔子学说的微言大义。后者尊奉孔子为托古改制的改革家。严复翻译《天演论》,为当时中国提供了与儒学不同的新观念,即进化论。

1812年,新教传教士马礼逊出版《中国箴言:译自中国大众读物》,向西方介绍儒学。这一时期最著名的理雅各将四书五经译成英文。但他们不是从学理上认同儒学,而是通过翻译儒学经典将基督教思想融入其中,在对比中贬低儒学,抬高基督教。

第二阶段20世纪初期

辛亥革命前,吴虞察觉到孔教讲尊卑贵贱,尤专制之所喜,而亦弱中国之一大原因。新文化运动兴起,吴虞提出打倒孔家店,认为尊崇孔学阻碍文化之发展,以扬专制之余焰,批判孔学是民主潮流发展的要求。

每当世界大乱或遇到道德危机时,儒学往往被视为一剂良药。20世纪20年代大危机使资本主义社会矛盾显现,西方知识分子寻求治世良方,发现了儒学,认为孔教是西方最为紧迫需要的,儒学为未来世界秩序提供了蓝图并能帮助创造地球上的乐园。

分别概括上述材料关于中西方对儒学态度的变化。请选择表中任意一个历史阶段,结合材料与所学,评析中西方对儒学的态度。(10分)

20.

改革与发展(15分)
材料一 英国改革运动从1760年开始,出现了几次群众运动高潮。第一次高潮出现在法国大革命时期,法国大革命影响英国,激发了下层人民的政治热情。当时普莱斯(新教牧师)在参加 光荣革命纪念协会 的庆祝活动时说: 光荣革命最重要的遗产是人民有权选择自己的政府,并可以随时撤换它。 经多次群众运动,1831年,辉格党在下院公布方案,提出把议席分配给人口众多的城镇,主要是工业城镇,扩大选举权,实行财产资格限制等。1832年4月,辉格党法案第三次在下院通过,6月由国王签署,正式生效。改革使中等阶级多数获得了选举权,并没有造成大的体制改革,其意义在于它表明制度变革是可以进行。

——摘编自钱乘旦、许洁明《英国通史》

(1)阅读材料一,结合所学,分析1832年英国议会改革的成效。(5分)
材料二 下图是《解放日报》最早刊登的商业广告图片。
1979年1月28日,《解放日报》成为中国第一家刊登商业广告的党报。它的 全国第一 还有:1979年8月12日,第一家刊登 社会新闻 的报纸(非正面新闻:上海一辆26路无轨电车翻车,造成很多乘客受伤);1980年1月,第一家创办文摘类报纸《报刊文摘》;1989年1月21日,第一家把美国总统(布什)的就职演说作为头版头条的报纸;1992年1月4日,第一家出版彩色版周末的报纸;1993年1月1日,第一家以半个版面刊登股票和期货市场行情的报纸。移动互联网兴起后,《解放日报》是全国第一家 全员转型 的省级党报——全部记者第一发稿都发到新媒体平台 上观新闻 APP,成为第一个摸石头过河的人。

——摘编自《你知道当年在报纸登个广告有多难吗?》

(2)对《解放日报》所出现的众多 第一 进行解读。(要求:提取信息充分,观点准确,史实正确,史论结合,逻辑清晰)(10分)